NBCHAO.Com SN: NB001351

IWAVE WF30-16mm Colorimeter

IWAVE WF30 series large diameter 16mm large diameter Colorimeter is dedicated to precision color difference measuring instrument for Spinning & weaving fabrics, leather and leather goods, wood furniture. WF30-16mm Color Difference Meter comes with boot correction, Measurement speed is as fast as 0.5 seconds.

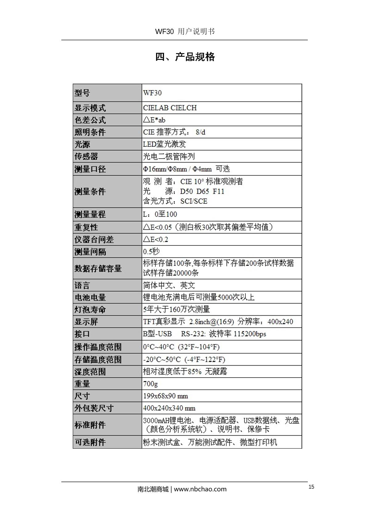
IWAVE WF30-16mm ColorimeterKey Spec.

Measurement caliber
F16mm
Measurement light source
D50,D65,F11(TL84)
Inter-station difference
ΔE * from < 0.2
WF30-16mm Colorimeter
Details
IWAVE WF30-16mm ColorimeterManual page 1
IWAVE WF30-16mm ColorimeterManual page 2
IWAVE WF30-16mm ColorimeterManual page 3
IWAVE WF30-16mm ColorimeterManual page 4
IWAVE WF30-16mm ColorimeterManual page 5
15 page unread, continue reading?
This manual is collected and sorted by the NBCLab, and does not guarantee the timeliness and accuracy. It is only for reference.
Continue to read