Category
Brand
Knowledge
Standard
NBCHAO.Com SN: NB014695
Bante Bante221-CN Portable pHMeter
The Bante221-CN portable pHmeter measuring range is -2.000~20.000pH, and the measurement accuracy is ± 0.002pH. The Bante221-CN portable pHmeter is suitable for outdoor measurement of pH and Oxidation-reducton potential of liquids.
Bante Bante221-CN Portable pHMeter
Key Spec.
PH range
-2.000~20.000pH
mV range
-1999.9~1999.9mV
Bante221-CN Portable pHMeter
Details
23 page unread, continue reading?
This manual is collected and sorted by the NBCLab, and does not guarantee the timeliness and accuracy. It is only for reference.
Continue to read
Recommended for more manual
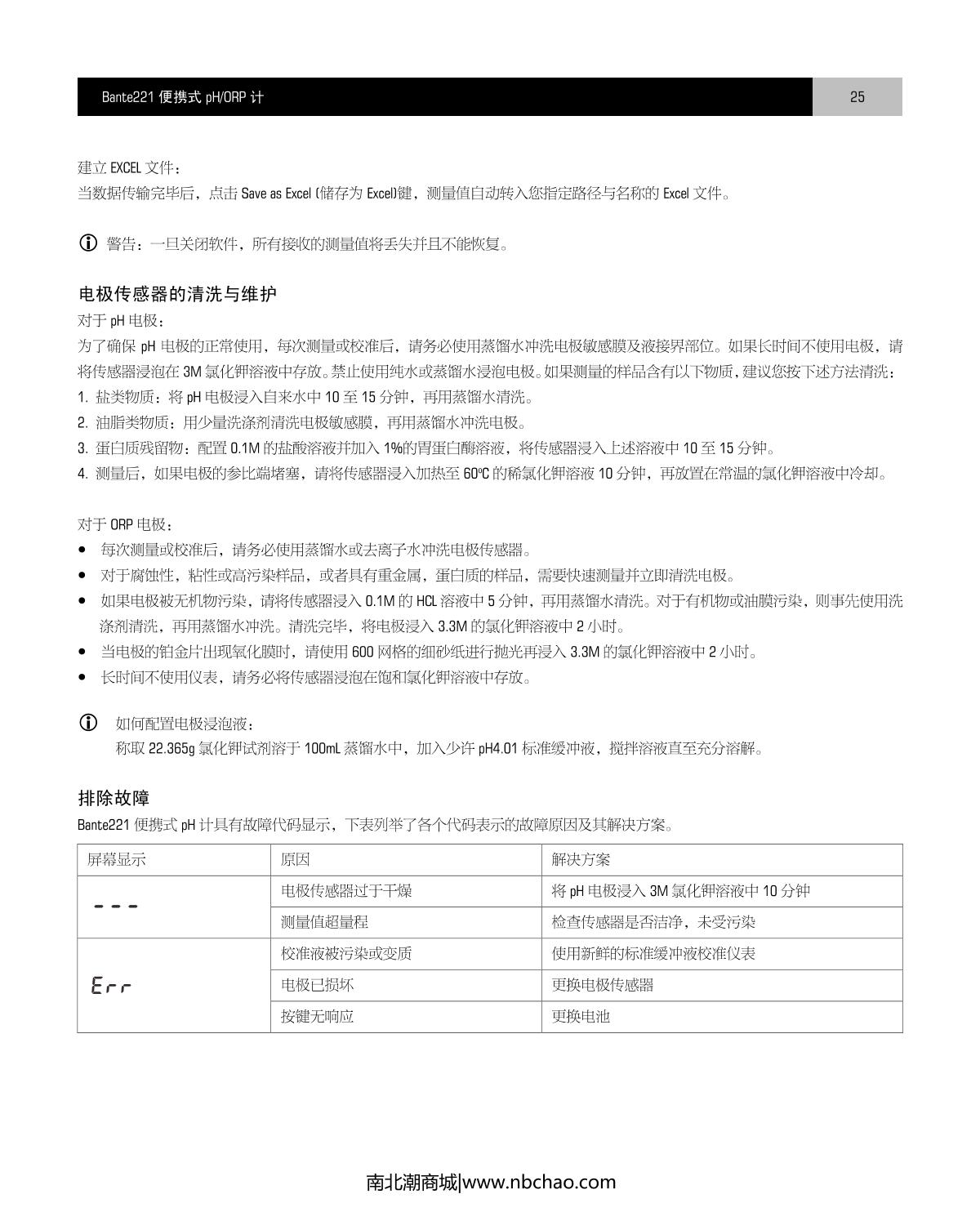
1
Bante Bante221-CN Portable pHMeter manual
2
Bante PHS-25CW-CN Laboratory pH Meter manual
3
kedida CT-6821 PH & ORP Meter manual
4
Bante PHscan20L Pen pH Meter manual
5
Bante PHscan20F-K Pen pH Meter manual
6
FZchina PHS-3C+ Economical acidity Meter manual
7
Bante PHscan10S-K Pen pH Meter manual
8
DDKSIC PH1+ Bluetooth Pen pH Meter manual
9
DDKSIC PH10 Portable pH Meter (Color Screen) manual
10
Bante A130-UK Laboratory pH Meter manual
©NBCLab.Com