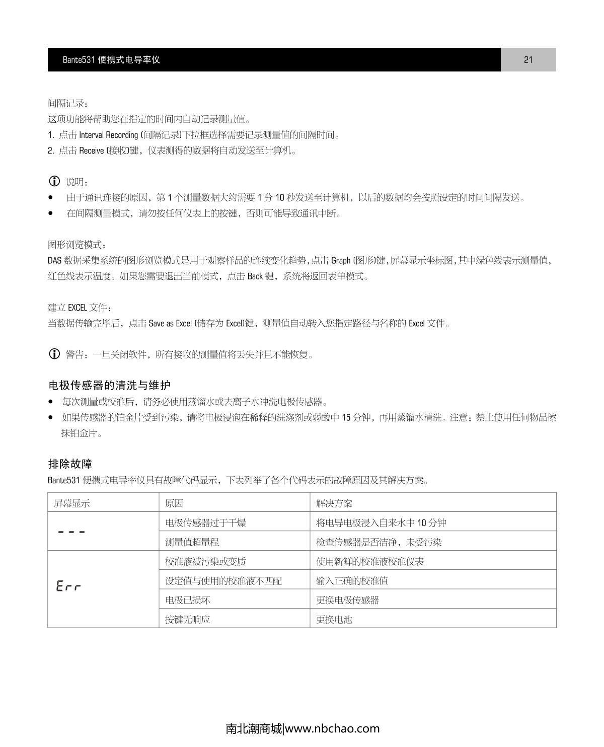
NBCHAO.Com SN: NB014732

Bante Bante531-DL Portable Conductivity Meter

BANTE Bante531-DL Portable Conductivity Meter high-precision portable Conductivity Meter, with seawater and practical salinity measurement function, 1 to 5 point button calibrate, built-in system menu can customize 10 functional parameters, the instrument is suitable for outdoor measurement of liquid conductivity and salinity value, Measurement accuracy: 0.5% F.S.

Bante Bante531-DL Portable Conductivity MeterKey Spec.

Measuring range
0.05µS/cm~20mS/cm
Measurement Accuracy
±0.5% F.S
Bante531-DL Portable Conductivity Meter
Details
Bante Bante531-DL Portable Conductivity MeterManual page 1
Bante Bante531-DL Portable Conductivity MeterManual page 2
Bante Bante531-DL Portable Conductivity MeterManual page 3
Bante Bante531-DL Portable Conductivity MeterManual page 4
Bante Bante531-DL Portable Conductivity MeterManual page 5
19 page unread, continue reading?
This manual is collected and sorted by the NBCLab, and does not guarantee the timeliness and accuracy. It is only for reference.
Continue to read