NBCHAO.Com SN: NB014742

Bante Bante901P-UK Portable Multi-Parameter Water Quality Meter

Bante901P-UK Portable pH/Conductivity Meter with 4 measurement functions, the meter is suitable for outdoor measurement of pH/mV, conductivity and total dissolved solids (TDS) values of liquids.

Bante Bante901P-UK Portable Multi-Parameter Water Quality MeterKey Spec.

pH Measurement Range
-2.000~20.000pH
TDS range
0~10ppt (max 200ppt)
Bante901P-UK Portable Multi-Parameter Water Quality Meter
Details
Bante Bante901P-UK Portable Multi-Parameter Water Quality MeterManual page 1
Bante Bante901P-UK Portable Multi-Parameter Water Quality MeterManual page 2
Bante Bante901P-UK Portable Multi-Parameter Water Quality MeterManual page 3
Bante Bante901P-UK Portable Multi-Parameter Water Quality MeterManual page 4
Bante Bante901P-UK Portable Multi-Parameter Water Quality MeterManual page 5
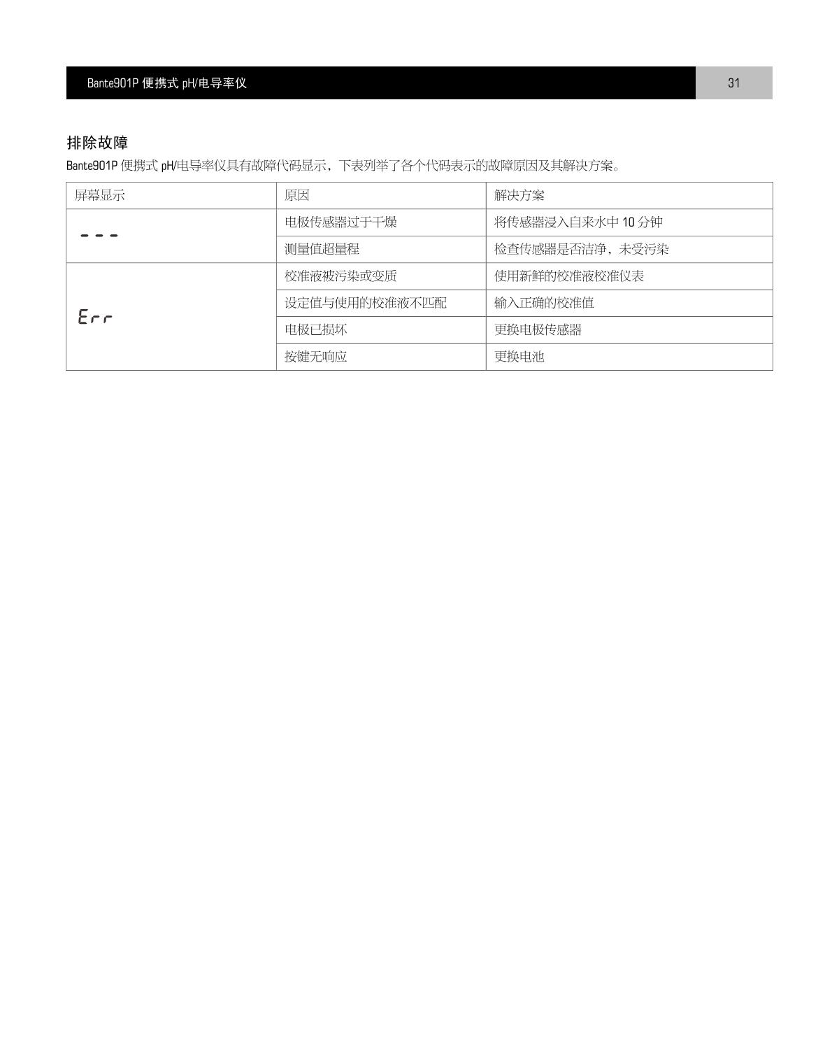
30 page unread, continue reading?
This manual is collected and sorted by the NBCLab, and does not guarantee the timeliness and accuracy. It is only for reference.
Continue to read