NBCHAO.Com SN: NB014762

Bante A130-CN Laboratory pH Meter

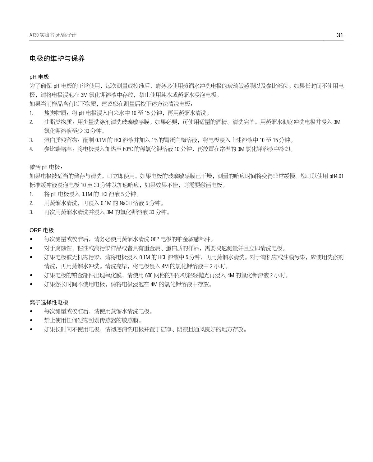
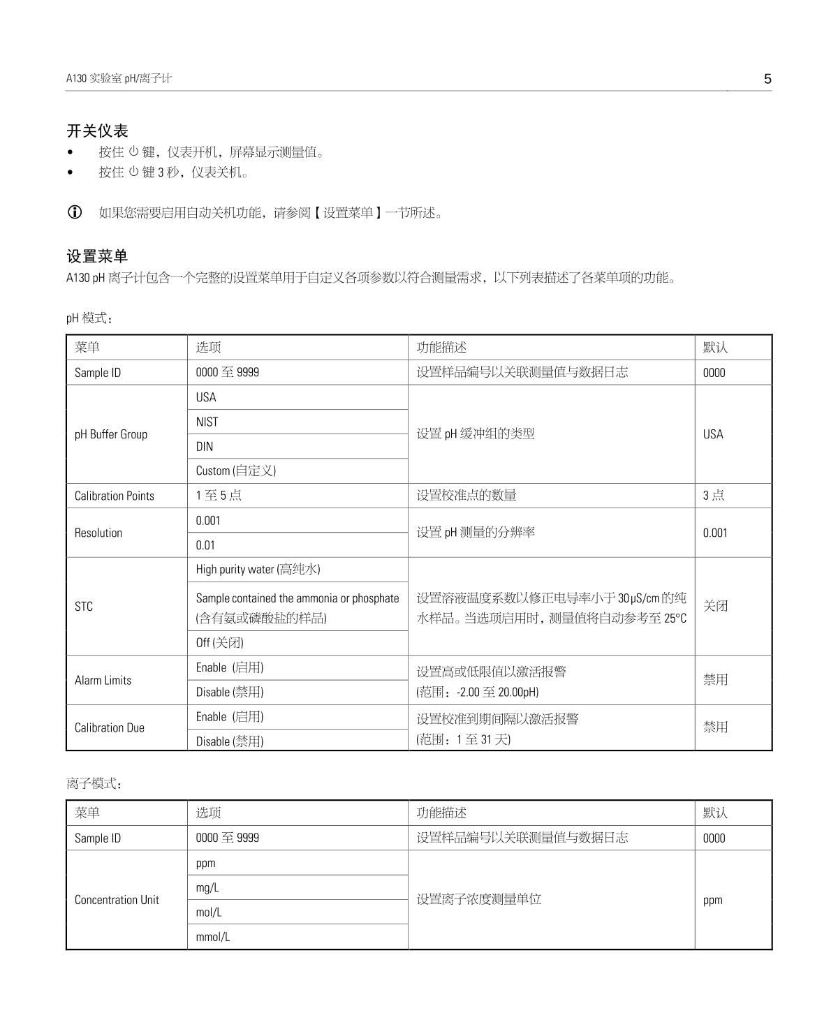
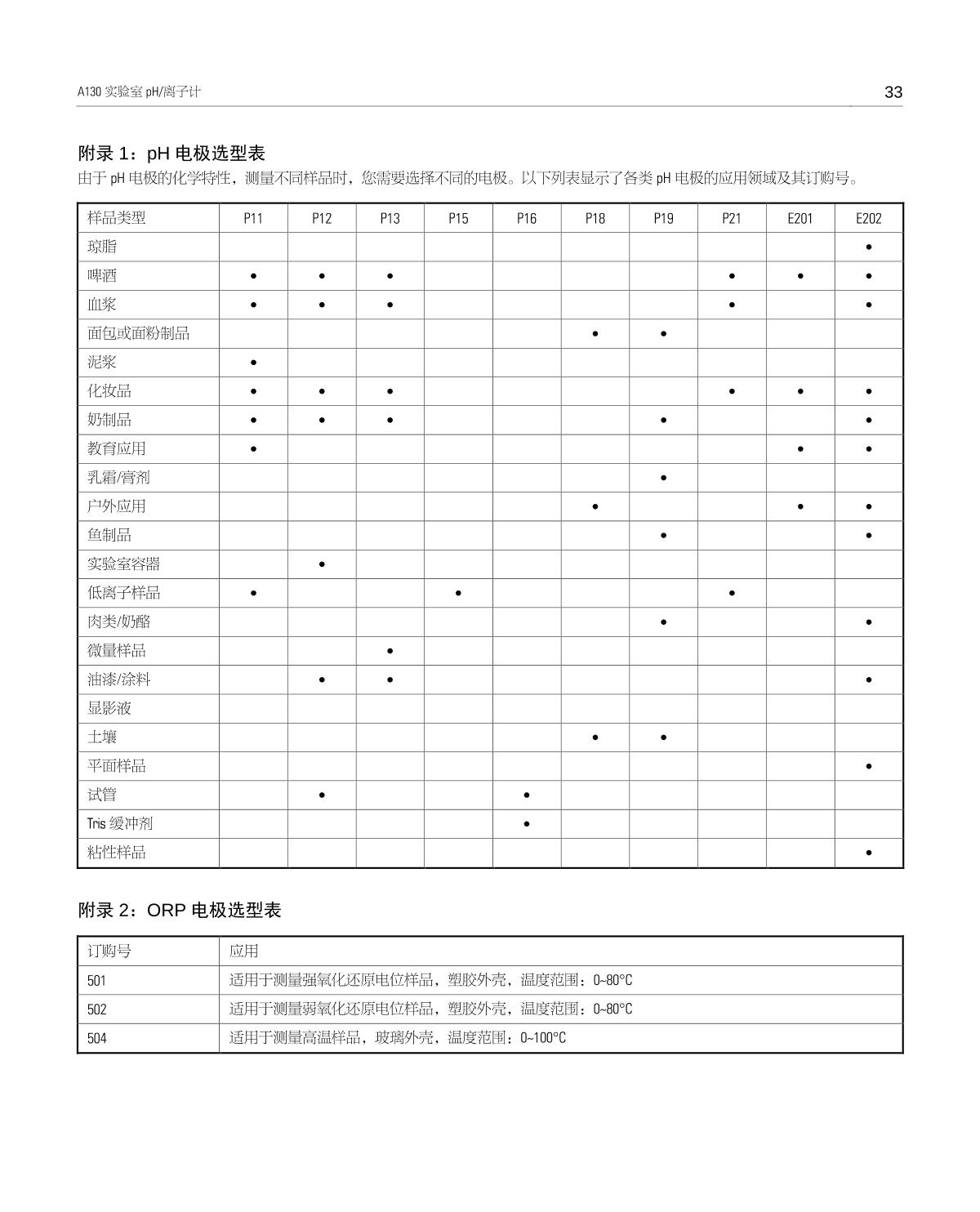
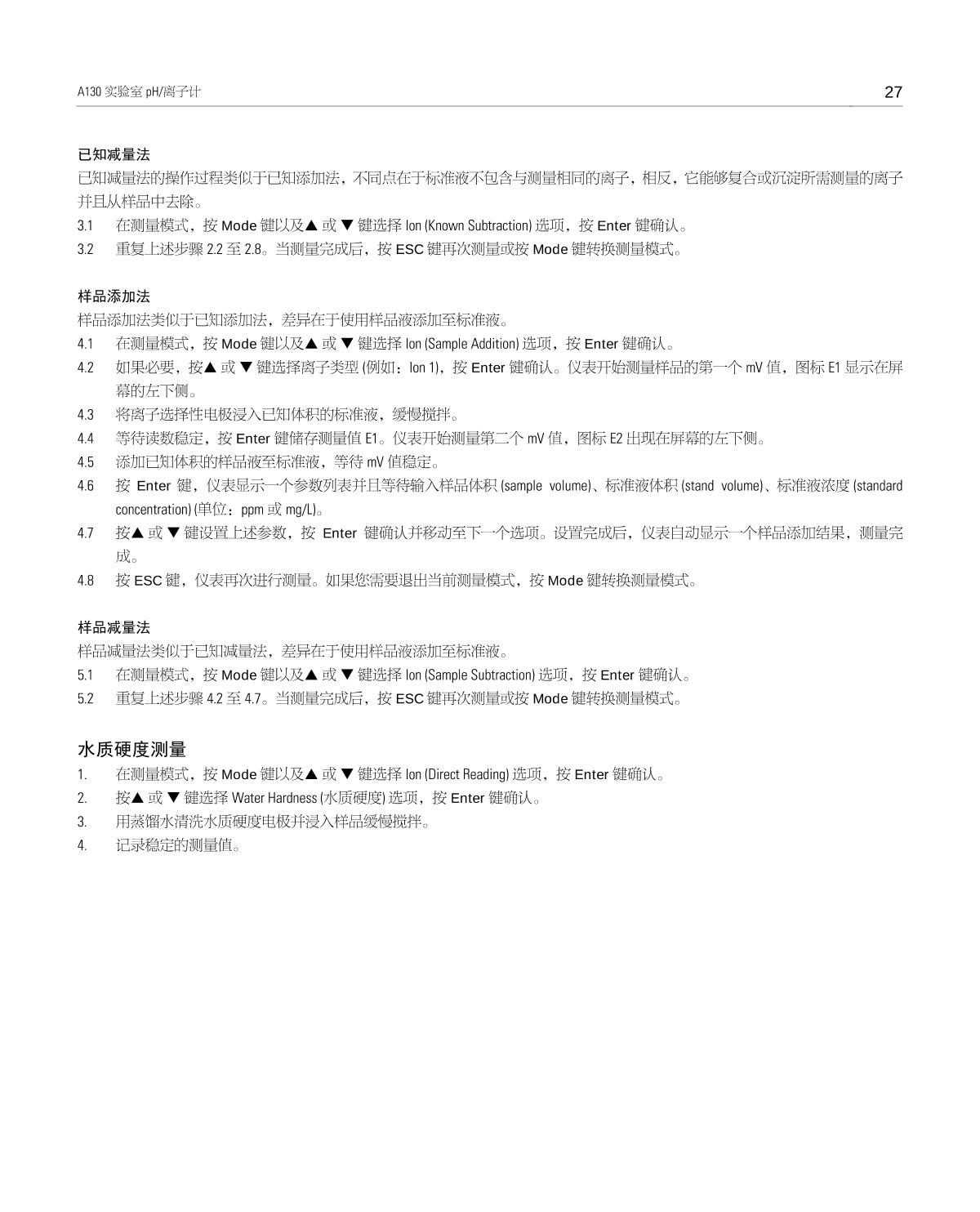
BANTE A130-CN Laboratory pH/Ion Meter Professional laboratory pH Ion Meter, optional 5 ion Measuring methods, 1000 sets of data storage, system menu contains 20 optional parameters, Measurement accuracy: 0.002pH.

Bante A130-CN Laboratory pH MeterKey Spec.

mV range
-2000~2000mV
PH range
-2.000~20.000pH
A130-CN Laboratory pH Meter
Details
Bante A130-CN Laboratory pH MeterManual page 1
Bante A130-CN Laboratory pH MeterManual page 2
Bante A130-CN Laboratory pH MeterManual page 3
Bante A130-CN Laboratory pH MeterManual page 4
Bante A130-CN Laboratory pH MeterManual page 5
31 page unread, continue reading?
This manual is collected and sorted by the NBCLab, and does not guarantee the timeliness and accuracy. It is only for reference.
Continue to read