NBCHAO.Com SN: NB014768

Bante A131-Cn Laboratory Ion Meter

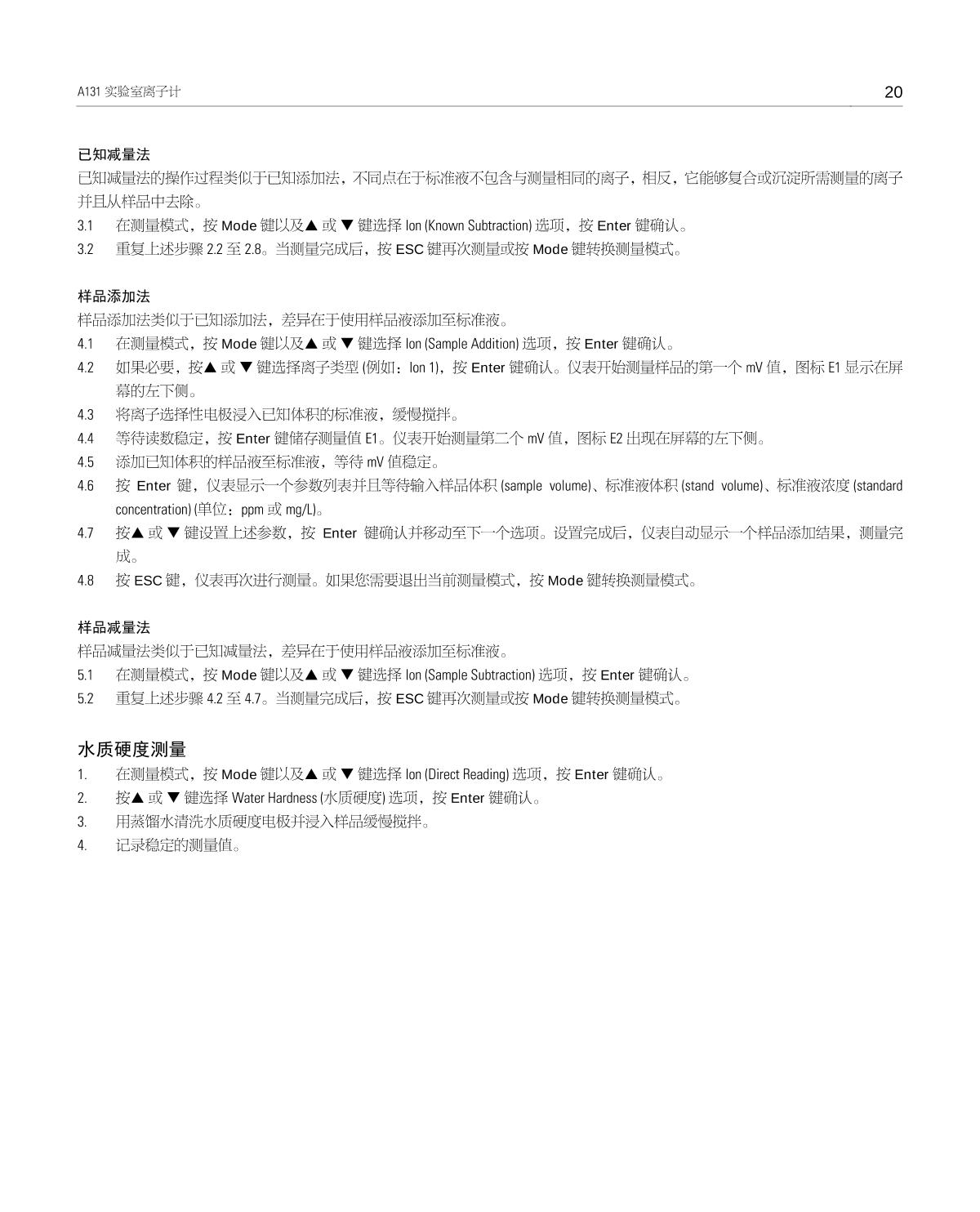
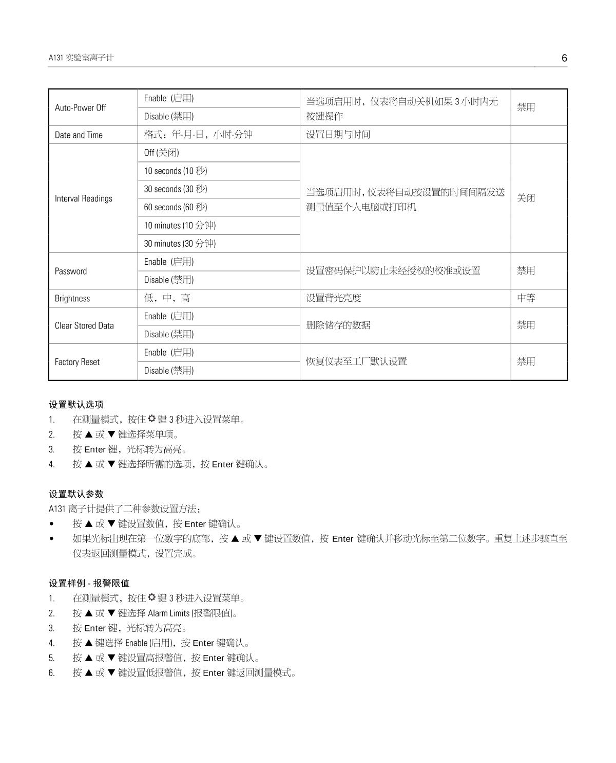
BANTE A131-Cn laboratory Ion Meter, 7-inch TFT display, optional 5 ion Measuring methods, system menu contains 13 optional parameters, the meter is suitable for measurement of liquid Ion concentration and water Hardness value.

Bante A131-Cn Laboratory Ion MeterKey Spec.

A131-Cn Laboratory Ion Meter
Details
Bante A131-Cn Laboratory Ion MeterManual page 1
Bante A131-Cn Laboratory Ion MeterManual page 2
Bante A131-Cn Laboratory Ion MeterManual page 3
Bante A131-Cn Laboratory Ion MeterManual page 4
Bante A131-Cn Laboratory Ion MeterManual page 5
22 page unread, continue reading?
This manual is collected and sorted by the NBCLab, and does not guarantee the timeliness and accuracy. It is only for reference.
Continue to read