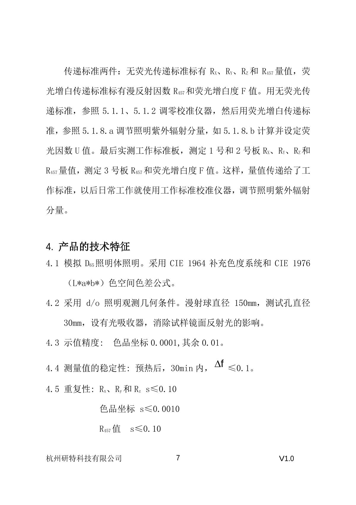
NBCHAO.Com SN: NB014916

YanTe YT-48A Whiteness Colorimeter

YANTE YT-48A whiteness Colorimeter accuracy is chromaticity coordinates ≤ 0.001, the rest 0.01, YT-48A whiteness Colorimeter can be fully automatic one-click determination of all Color and whiteness technical parameters, suitable for grain, Ceramics, enamel, building materials whiteness measurement.

YanTe YT-48A Whiteness ColorimeterKey Spec.

YT-48A Whiteness Colorimeter
Details
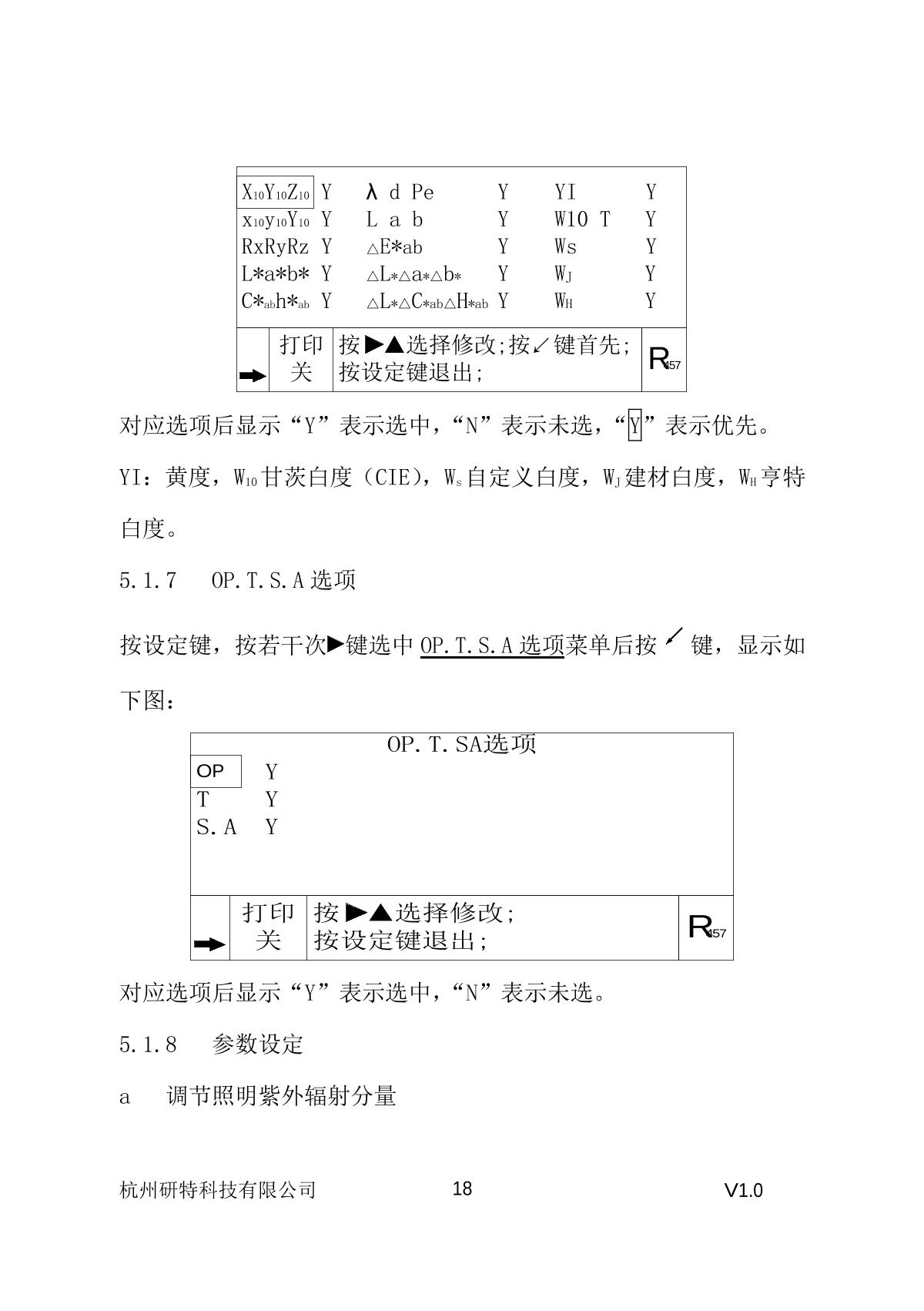
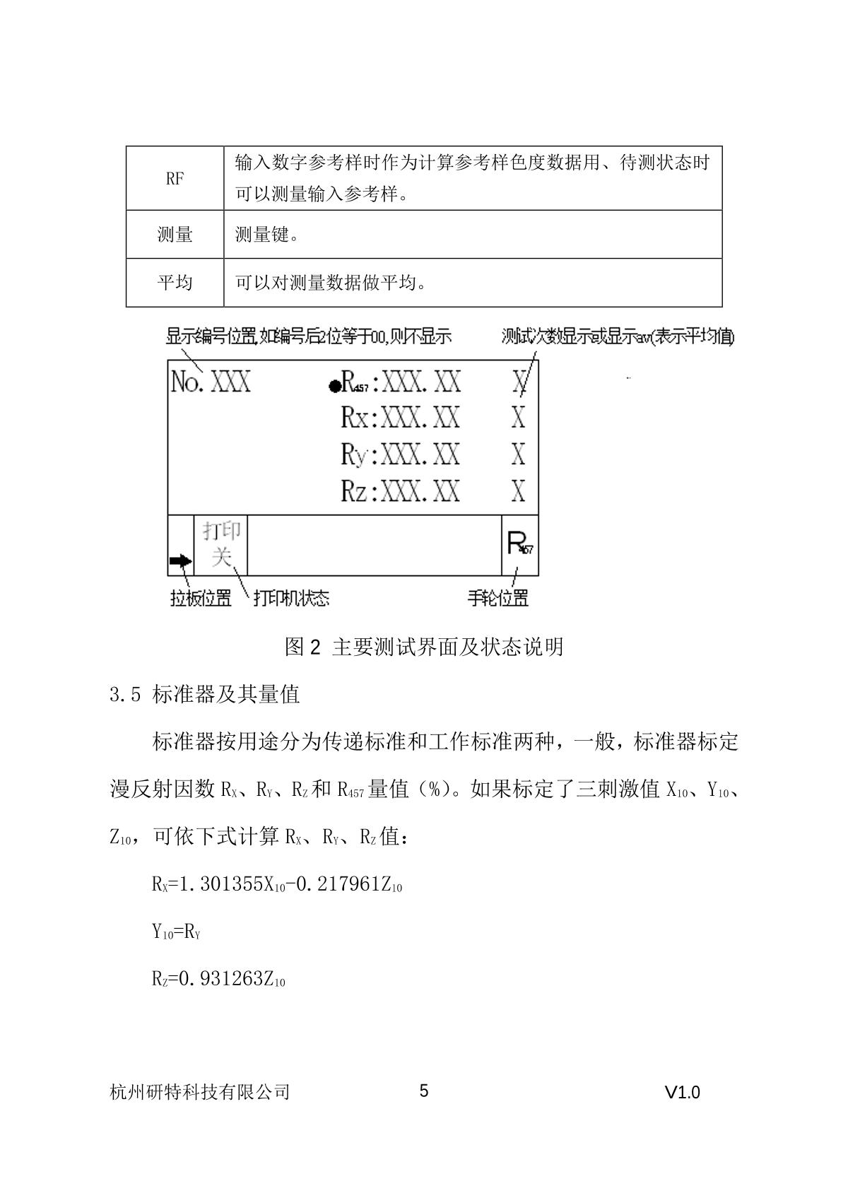
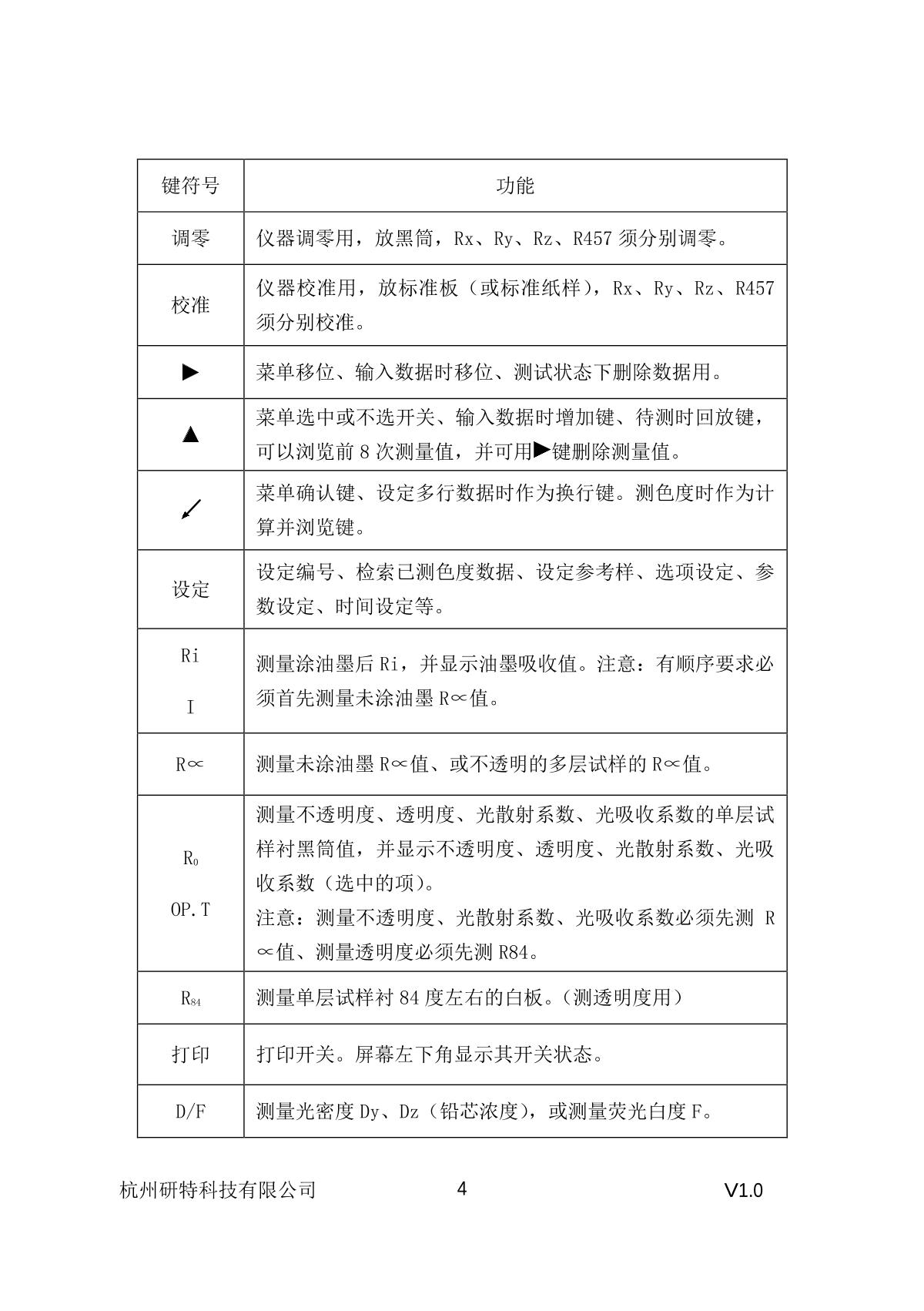
YanTe YT-48A Whiteness ColorimeterManual page 1
YanTe YT-48A Whiteness ColorimeterManual page 2
YanTe YT-48A Whiteness ColorimeterManual page 3
YanTe YT-48A Whiteness ColorimeterManual page 4
YanTe YT-48A Whiteness ColorimeterManual page 5
25 page unread, continue reading?
This manual is collected and sorted by the NBCLab, and does not guarantee the timeliness and accuracy. It is only for reference.
Continue to read