NBCHAO.Com SN: NB016242

YuePing PHS-3CB electrode Electrode

YUEPING PHS-3CB electrode is specially equipped with PHS-3CB acidity meter, the range is -2.00~19.99pH, Measurement accuracy is +/- 0.01pH, PHS-3CB PH electrode can be manual or automatic temperature compensation.

YuePing PHS-3CB electrode ElectrodeKey Spec.

PHS-3CB electrode Electrode
Details
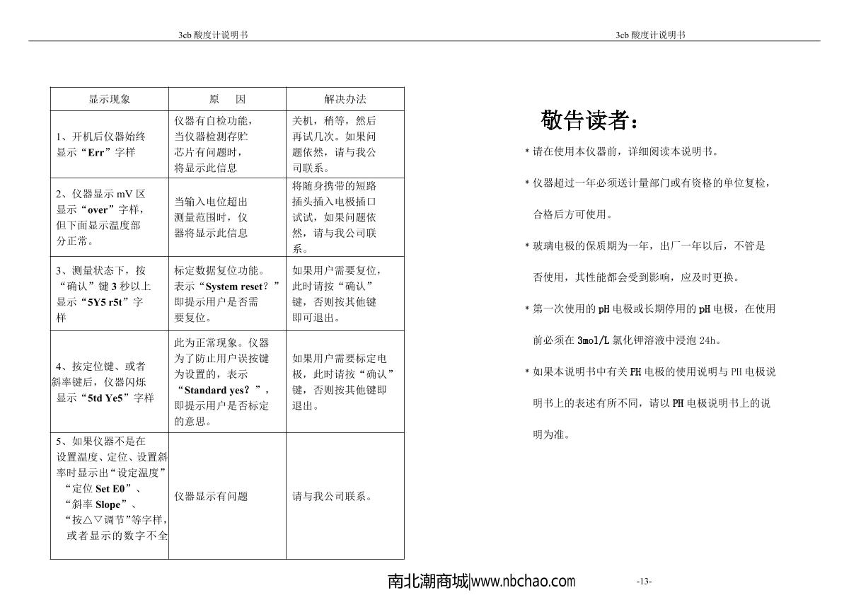
YuePing PHS-3CB electrode ElectrodeManual page 1
YuePing PHS-3CB electrode ElectrodeManual page 2
YuePing PHS-3CB electrode ElectrodeManual page 3
YuePing PHS-3CB electrode ElectrodeManual page 4
YuePing PHS-3CB electrode ElectrodeManual page 5
3 page unread, continue reading?
This manual is collected and sorted by the NBCLab, and does not guarantee the timeliness and accuracy. It is only for reference.
Continue to read