Category
Brand
Knowledge
Standard
NBCHAO.Com SN: NB016712
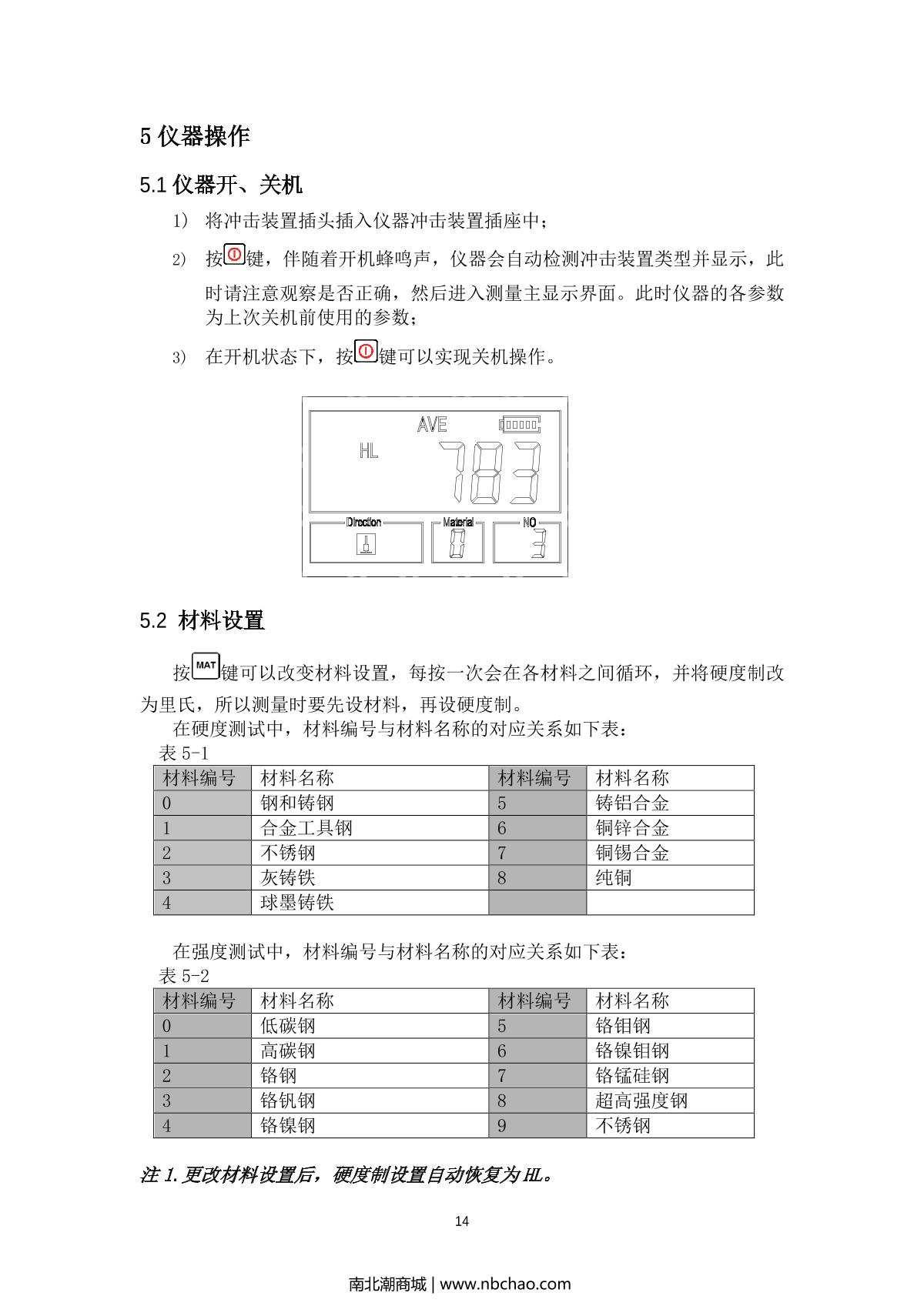
PhaseII PHT-1700 Leeb Hardness Tester
PHASE II Portable Leeb Hardness Tester PHT-1700 for the measurement of the Hardness of flat or round metal. The instrument comes standard with a universal D-Impact unit, calibrated test block and case
PhaseII PHT-1700 Leeb Hardness Tester
Key Spec.
Measurement range
200~960HL
PHT-1700 Leeb Hardness Tester
Details
17 page unread, continue reading?
This manual is collected and sorted by the NBCLab, and does not guarantee the timeliness and accuracy. It is only for reference.
Continue to read
Recommended for more manual
1
PhaseII PHT-1700 Leeb Hardness Tester manual
2
KairDa NDT280 Leeb Hardness Tester manual
3
BoTech BH200C Leeb Hardness Tester manual
4
DGC DHT-300D Hardness Tester manual
5
KODIN YD-3000A Leeb Hardness Tester manual
6
DGC DHT-200Dplus Leeb Hardness Tester manual
7
Leeb leeb180G Leeb Hardness Tester manual
8
Leeb leeb130 Leeb Hardness Tester manual
9
Duban DB22-HM450 Leeb Hardness Tester manual
10
DGC DHT-300C Hardness Tester manual
©NBCLab.Com