Category
Brand
Knowledge
Standard
NBCHAO.Com SN: NB017106
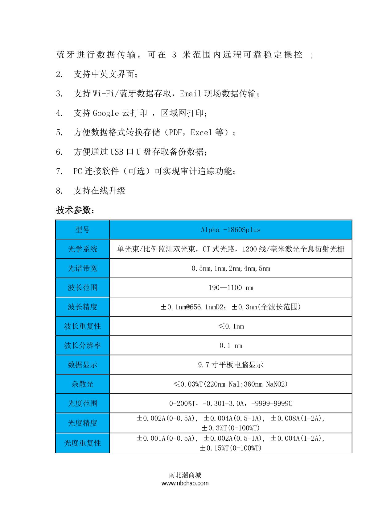
laspec Alpha-1860SPlus UV-Visible SpectrophotoMeter
laspec Alpha-1860SPlus UV-Visible SpectrophotoMeter
Key Spec.
Optical inspection system
Single beam of light/proportional monitoring Dual beam of light, CT optical path, 1200 lines/mm laser holographic Diffraction grating
Wavelength range
190~1100nm
Light spectrum bandwidth
0.5nm、1nm、2nm、4nm、5nm
Alpha-1860SPlus UV-Visible SpectrophotoMeter
Details
Recommended for more literature
1
YUEFENG FSP6620 SpectrophotoMeter brochure
2
ShangFen L5S UV-Visible SpectrophotoMeter brochure
3
METASH V-5600PC Visible SpectrophotoMeter brochure
4
METASH AA-3600G Flame atomic absorption SpectrophotoMeter brochure
5
ShangFen N4 UV-Visible SpectrophotoMeter brochure
6
LICHEN WGH6432 Smart Flame photoMeter brochure
7
Yoke U5000 SpectrophotoMeter brochure
8
RUNQEE D-8PC Double beam of light ratio monitoring UV-Visible SpectrophotoMeter brochure
9
YUEFENG FP6400 Flame photoMeter brochure
10
LICHEN WGH6420 Smart Flame photoMeter brochure
©NBCLab.Com