NBCHAO.Com SN: NB020633

JingTian CH1015 Thermostatic Bath

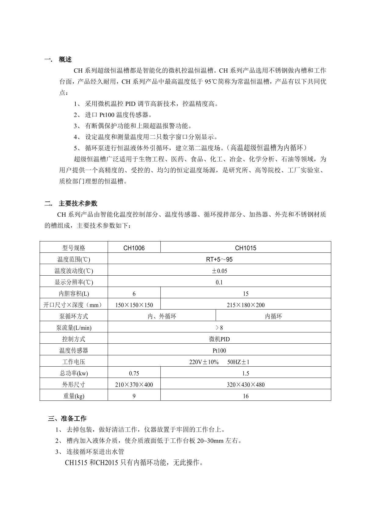
JINGTIAN CH1015 Thermostatic Bath Temperature range RT+ + 5~ 95 ℃, Temperature Fluctuation +/- 0.05 ℃, Temperature resolution 0.1 ℃, Working tank volume 15L, Opening size 215 × 180 × 200mm, Working tank material stainless steel, Double hole with hole number, Pump circulation mode Internal and external circulation, Pump Flow rate 8L/min, Total Power 1500W

JingTian CH1015 Thermostatic BathKey Spec.

Temperature range
RT+5~95℃
Tank Volume
15L
Circular mode
Internal/external circulation
CH1015 Thermostatic Bath
Details
JingTian CH1015 Thermostatic BathManual page 1
JingTian CH1015 Thermostatic BathManual page 2
JingTian CH1015 Thermostatic BathManual page 3
JingTian CH1015 Thermostatic BathManual page 4
JingTian CH1015 Thermostatic BathManual page 5