NBCHAO.Com SN: NB022161

Moderner XD-27-60PP Salt Spray Tester

Interior size of MODERNER Digital Salt Spray Tester XD-27-60PP is 600 × 450 × 400mm, XD-27-60 Temperature range is room temperature + 10 ℃~ + 65 ℃, salt fog sedimentation amount is 1~ 2ml/80cm2 /h (time > 16H collection average calculation), with airflow spray function.

Moderner XD-27-60PP Salt Spray TesterKey Spec.

Spray method
Airflow
Interior Volume
≥100L
XD-27-60PP Salt Spray Tester
Details
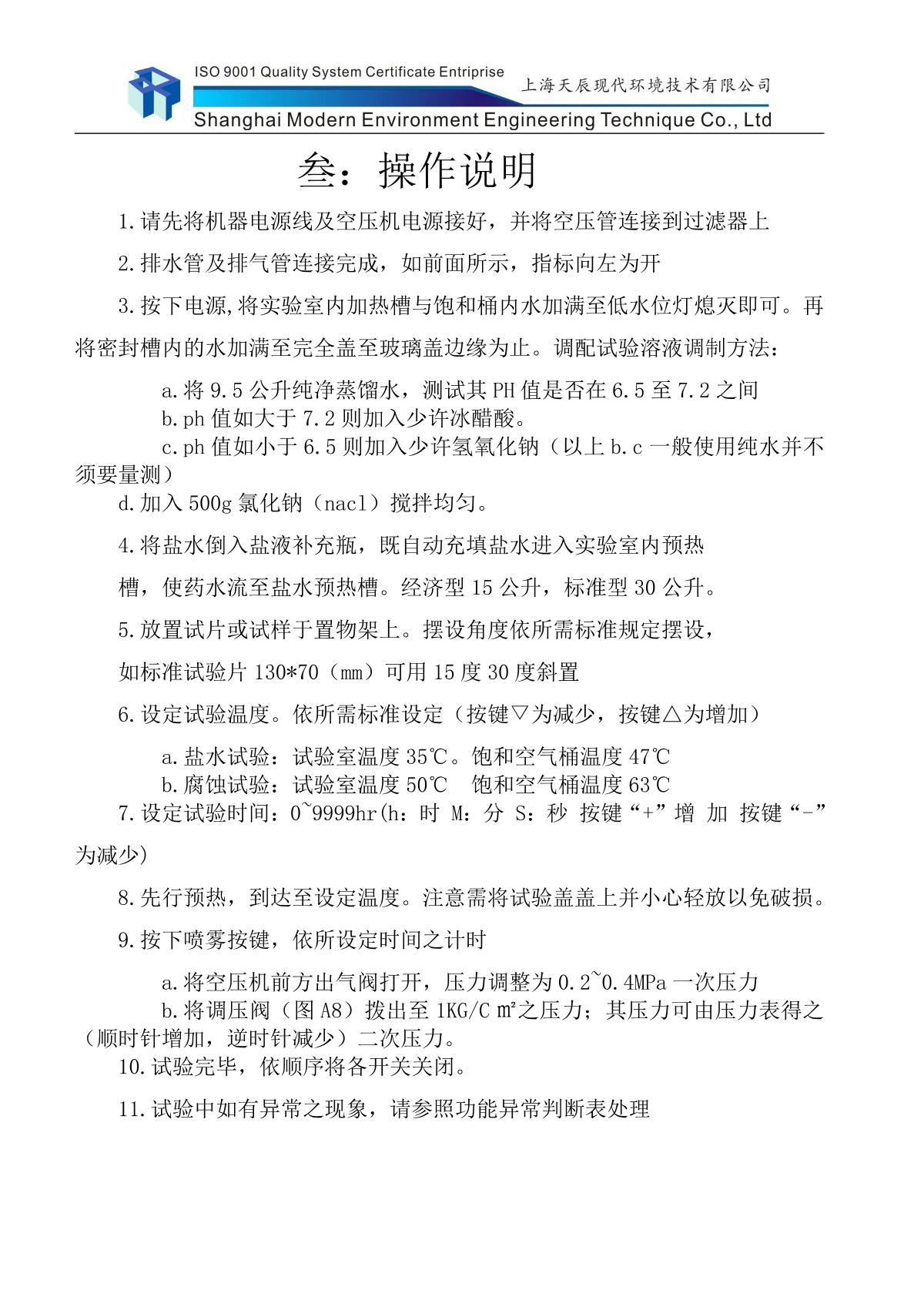
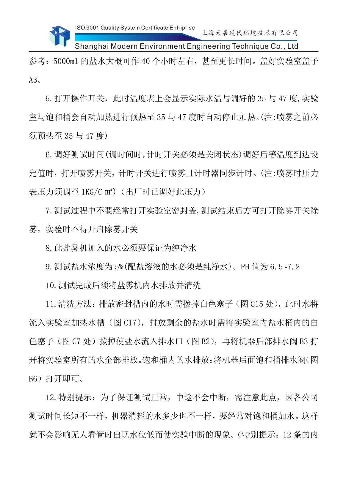
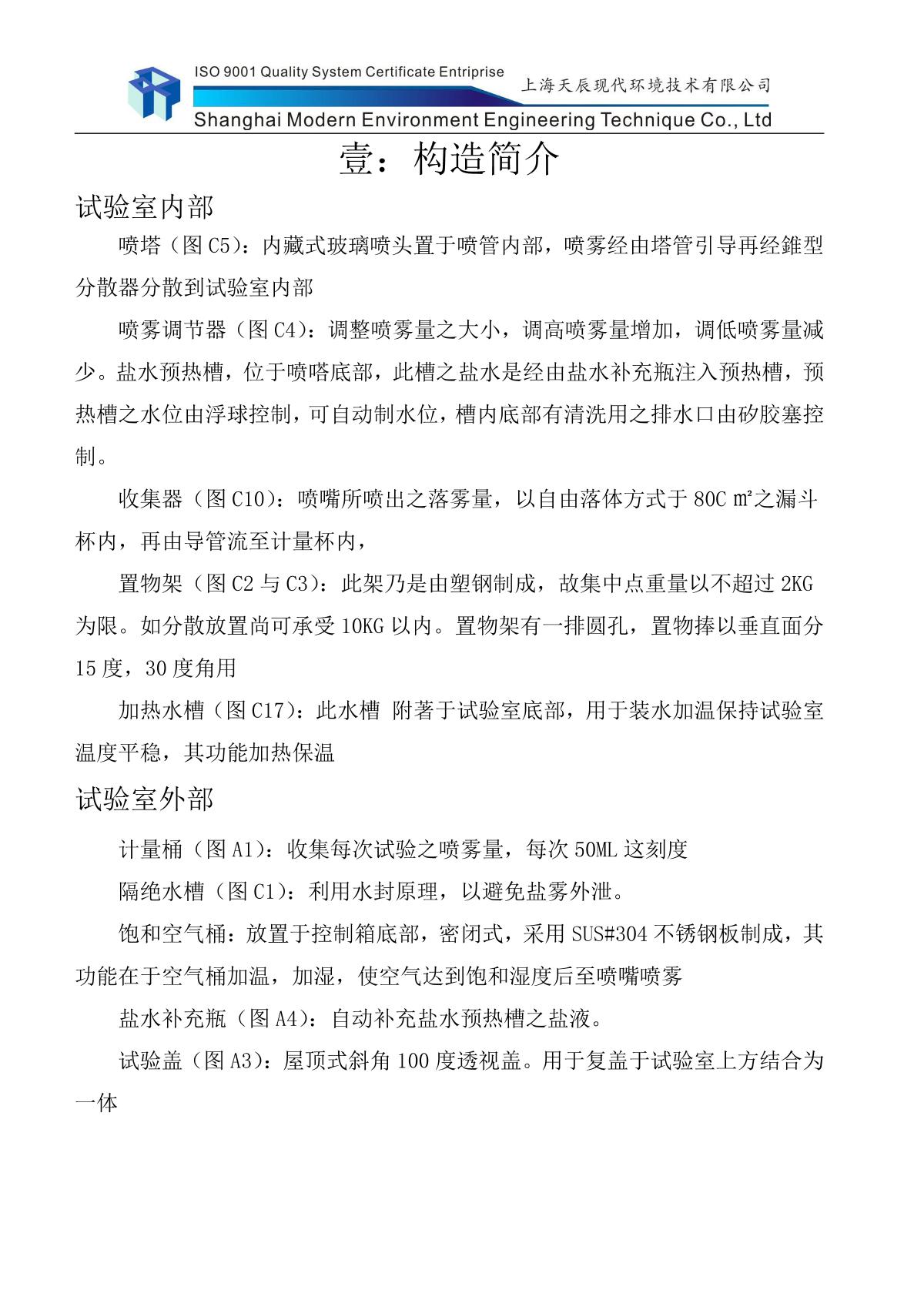
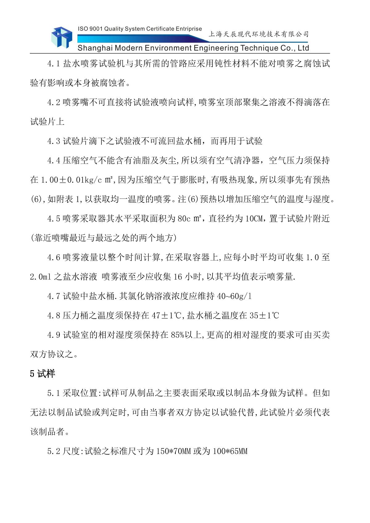
Moderner XD-27-60PP Salt Spray TesterManual page 1
Moderner XD-27-60PP Salt Spray TesterManual page 2
Moderner XD-27-60PP Salt Spray TesterManual page 3
Moderner XD-27-60PP Salt Spray TesterManual page 4
Moderner XD-27-60PP Salt Spray TesterManual page 5
16 page unread, continue reading?
This manual is collected and sorted by the NBCLab, and does not guarantee the timeliness and accuracy. It is only for reference.
Continue to read