Category
Brand
Knowledge
Standard
NBCHAO.Com SN: NB002949
JENCO 6TX pH oxidation reduction transmitter
JENCO 6TX pH oxidation reduction transmitter
Key Spec.
PH range
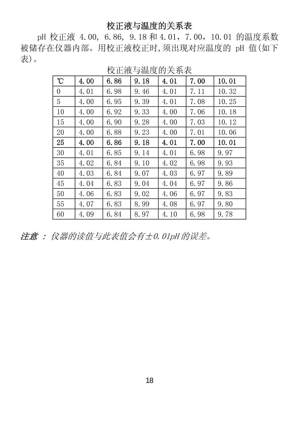
-2.00~16.00pH
Measurement range mV
-1000~1000mV
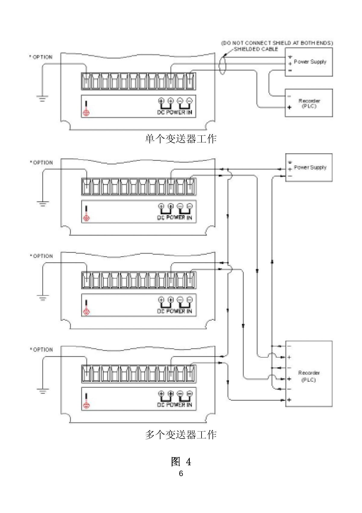
6TX pH oxidation reduction transmitter
Details
15 page unread, continue reading?
This literature is collected and sorted by the NBCLab, and does not guarantee the timeliness and accuracy. It is only for reference.
Continue to read
Recommended for more literature
1
LeiCi PHSJ-4F pH Meter brochure
2
Yoke P901 Button Desktop Acidity Meter brochure
3
HANNA HI99165 Waterproof Portable pH Meter brochure
4
kedida CT-6022 pH Meter brochure
5
FZchina FZ-821 PH electrode brochure
6
JENCO 618N Pen pH temperature Tester brochure
7
Bante A120-UK Laboratory pH Meter brochure
8
QiWei PHS-3E pH Meter (desktop microcomputer) brochure
9
QiWei PHS-3DWB pH Meter (desktop microcomputer rechargeable) brochure
10
Bante PHscan20F-E Pen pH Meter brochure
©NBCLab.Com