NBCHAO.Com SN: NB035518

ShangFen 722S Visible Spectrophotometer

SHANGFEN 722S visible Spectrophotometer Detector imported Photocell, photovoltaic cell, Wavelength range 340nm~ 1000nm, wavelength MAX allowable error +/- 2nm, wavelength, sexual repeability ≤ 1nm, 722S visible Spectrophotometer has factor setting and concentration setting, concentration direct reading function.

ShangFen 722S Visible Spectrophotometer Key Spec.

Wavelength range
340~1000nm
Light spectrum bandwidth
6nm
722S Visible Spectrophotometer
Details
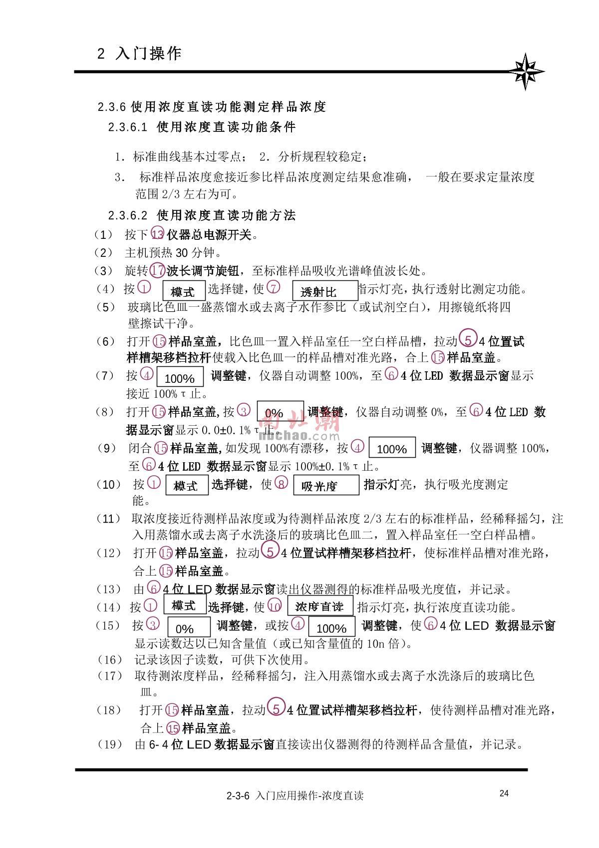
ShangFen 722S Visible Spectrophotometer Manual page 1
ShangFen 722S Visible Spectrophotometer Manual page 2
ShangFen 722S Visible Spectrophotometer Manual page 3
ShangFen 722S Visible Spectrophotometer Manual page 4
ShangFen 722S Visible Spectrophotometer Manual page 5
44 page unread, continue reading?
This manual is collected and sorted by the NBCLab, and does not guarantee the timeliness and accuracy. It is only for reference.
Continue to read