NBCHAO.Com SN: NB038160

CEM DT-980Y Surface temperature quick filter Thermal Imaging Camera

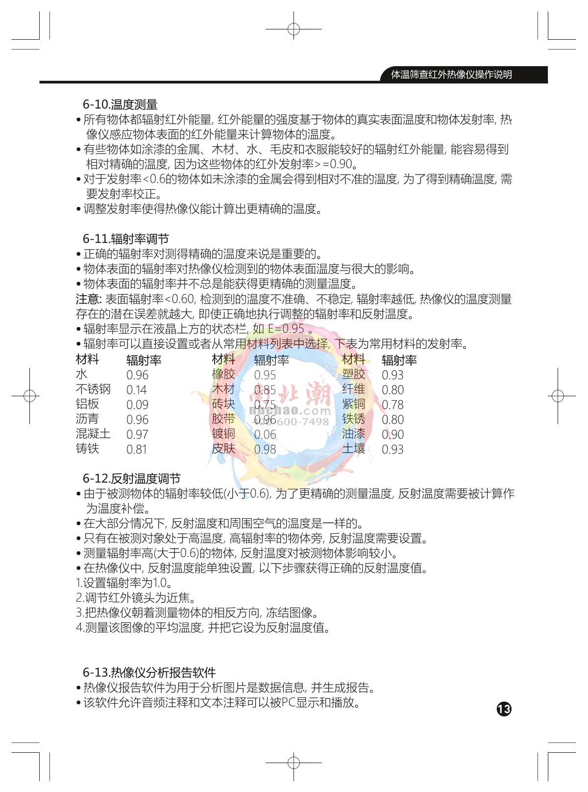
CEM DT-980Y surface temperature quick filter Thermal Imaging Camera focal plane Sensors resolution 80x80, infrared lens focal length: 9mm; DT-980Y surface temperature quick filter Thermal Imaging Camera screening temperature range 32~ 42 ℃, can quickly large area census temperature measurement.

CEM DT-980Y Surface temperature quick filter Thermal Imaging CameraKey Spec.

Accuracy
±0.5℃
DT-980Y Surface temperature quick filter Thermal Imaging Camera
Details
CEM DT-980Y Surface temperature quick filter Thermal Imaging CameraManual page 1
CEM DT-980Y Surface temperature quick filter Thermal Imaging CameraManual page 2
CEM DT-980Y Surface temperature quick filter Thermal Imaging CameraManual page 3
CEM DT-980Y Surface temperature quick filter Thermal Imaging CameraManual page 4
CEM DT-980Y Surface temperature quick filter Thermal Imaging CameraManual page 5
35 page unread, continue reading?
This manual is collected and sorted by the NBCLab, and does not guarantee the timeliness and accuracy. It is only for reference.
Continue to read