NBCHAO.Com SN: NB039522

3NH NH300 + Multifunctional Test Components Colorimeter

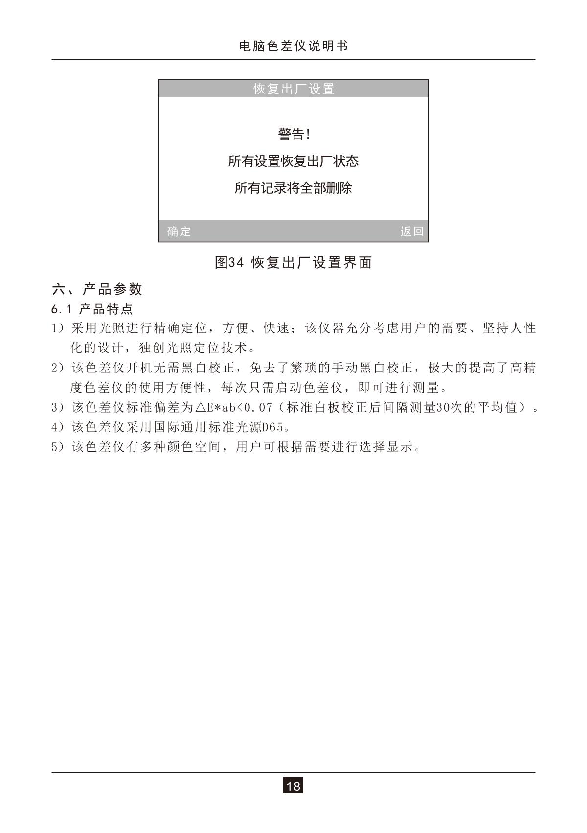
3NH NH300 + multifunctional test assembly Colorimeter, with multifunctional test assembly, can test powder, slurry, liquid color difference, measurement diameter is 8mm, Repeatability ≤ 0.07 Delta E, only D65 a Measurement light source; automatic black and white board correction; light positioning function fast positioning.

3NH NH300 + Multifunctional Test Components ColorimeterKey Spec.

Measurement light source
D65
Inter-station difference
ΔE * from < 0.4
Measurement caliber
F8mm
NH300 + Multifunctional Test Components Colorimeter
Details
3NH NH300 + Multifunctional Test Components ColorimeterManual page 1
3NH NH300 + Multifunctional Test Components ColorimeterManual page 2
3NH NH300 + Multifunctional Test Components ColorimeterManual page 3
3NH NH300 + Multifunctional Test Components ColorimeterManual page 4
3NH NH300 + Multifunctional Test Components ColorimeterManual page 5
19 page unread, continue reading?
This manual is collected and sorted by the NBCLab, and does not guarantee the timeliness and accuracy. It is only for reference.
Continue to read