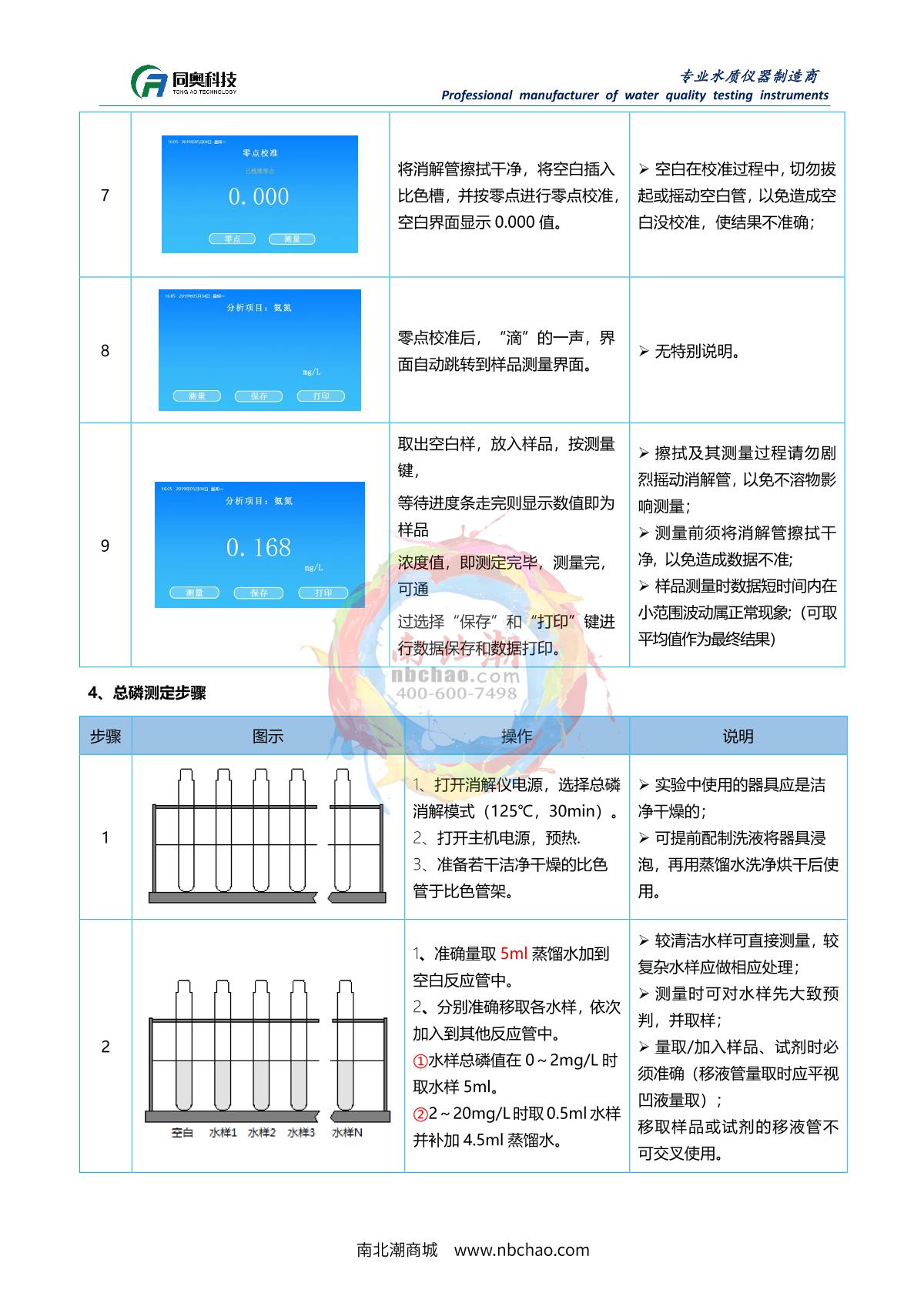
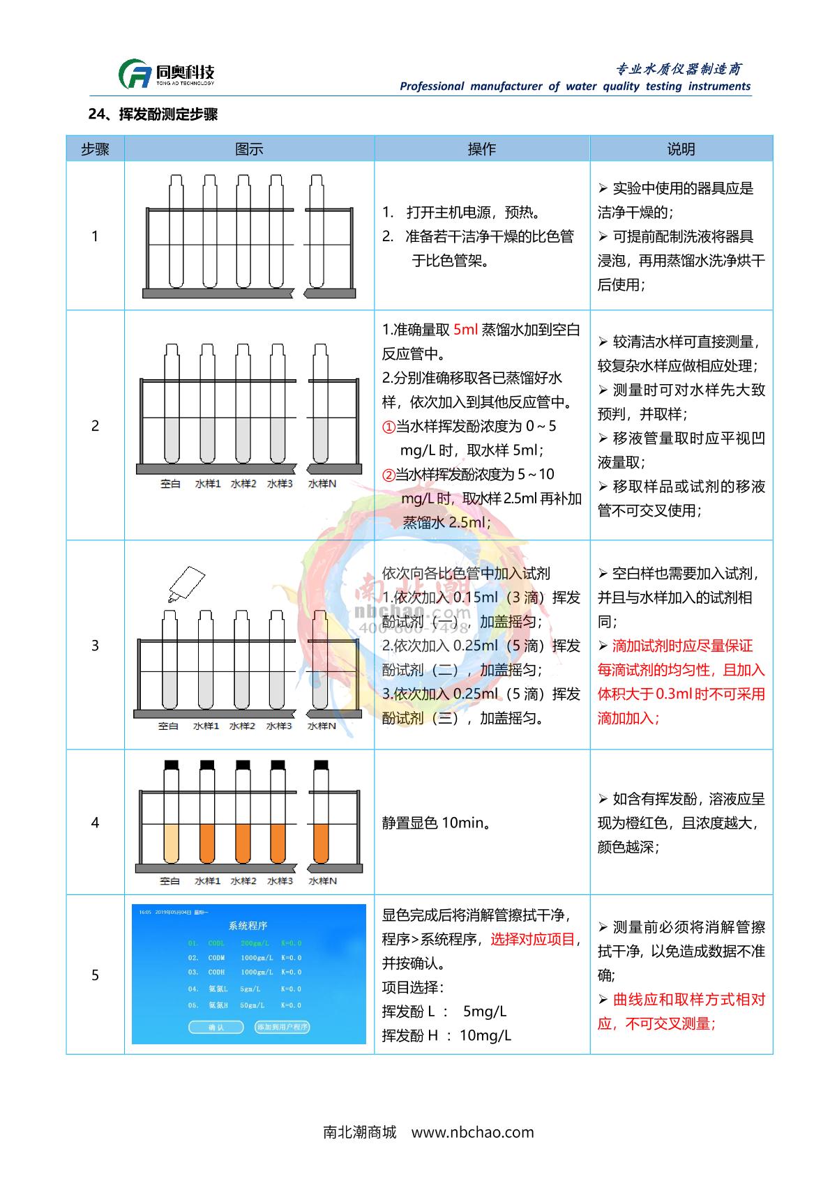
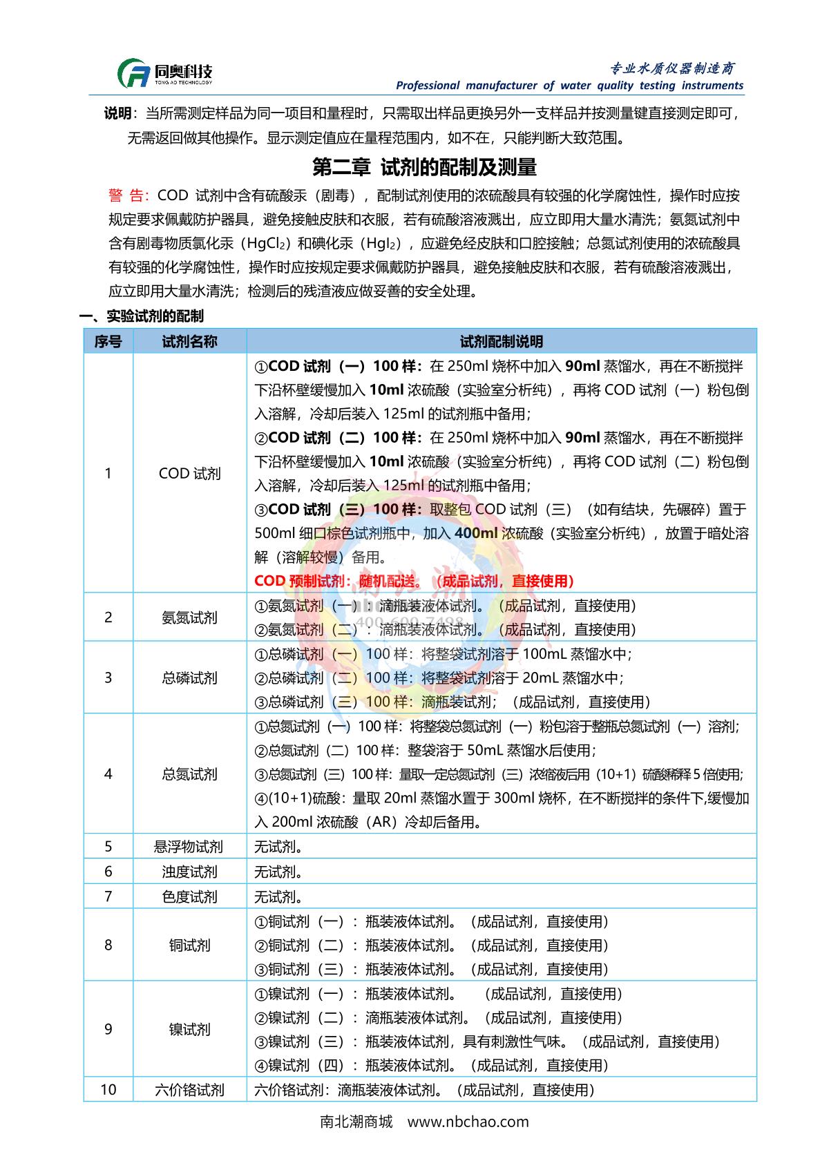
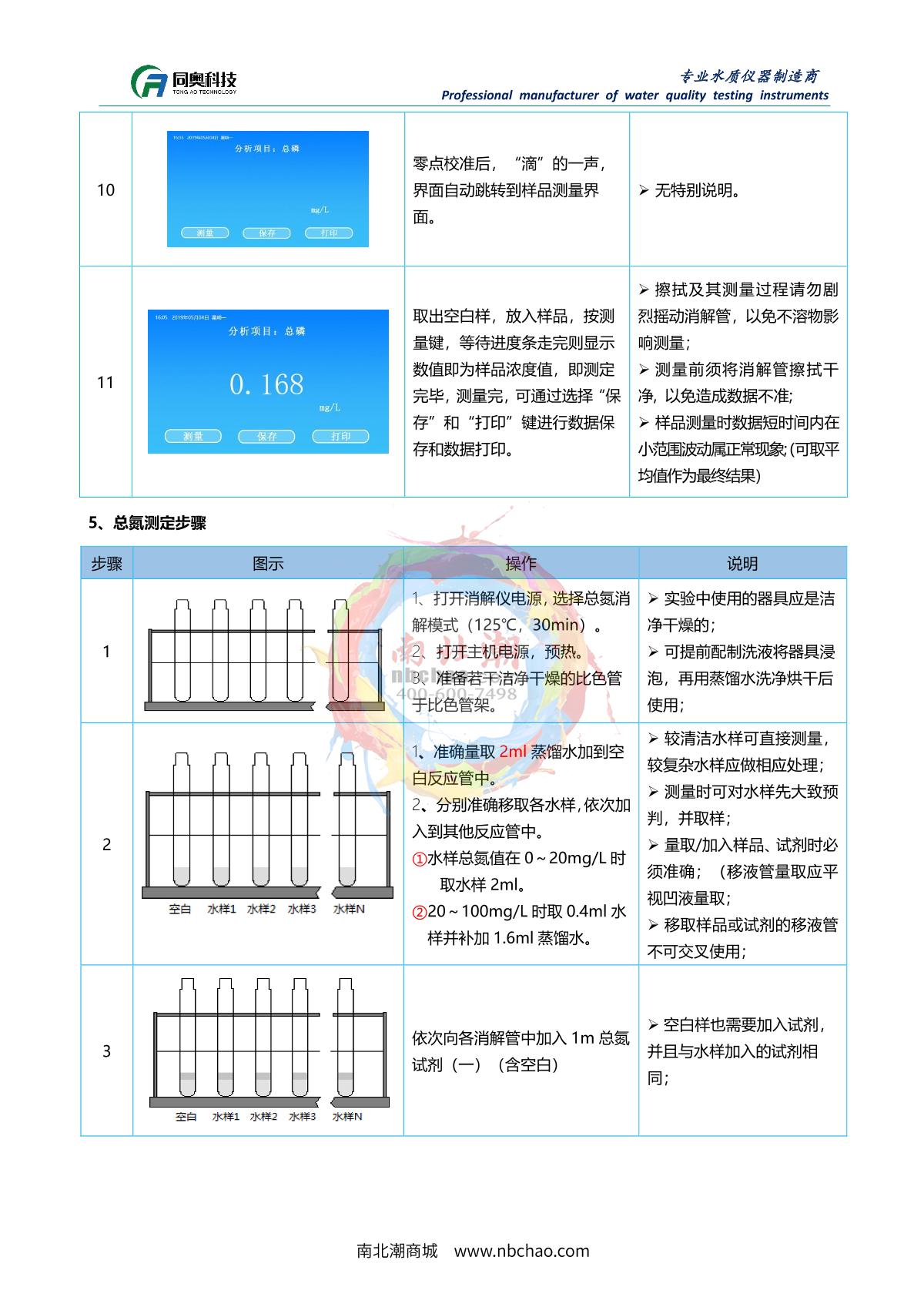
Category
Brand
Knowledge
Standard
NBCHAO.Com SN: NB040452
TongAo TR 6900A Multi-Channel Water Quality Rapid Analyzer
TongAo TR 6900A Multi-Channel Water Quality Rapid Analyzer
Key Spec.
Measurement range
0~10000mg/L;0~15000mg/L
TR 6900A Multi-Channel Water Quality Rapid Analyzer
Details
56 page unread, continue reading?
This manual is collected and sorted by the NBCLab, and does not guarantee the timeliness and accuracy. It is only for reference.
Continue to read
Recommended for more manual
1
JENCO 3331 Resistivity temperature transmitter manual
2
kedida CT-6322 PH & Conductivity Detector manual
3
DDKSIC CD100 Desktop conductivity, Dissolved Oxygen Meter (button type) manual
4
JENCO 3020M Water quality Measurement Instrument manual
5
NOBOTECH NPT-PH106(ORP) Waterproof Pen ORP Meter manual
6
Bante A180 Precision dissolved oxygen/BOD/OUR/SOUR meter manual
7
Bante Bante902P-UK Portable Multi-Parameter Water Quality Meter manual
8
JENCO 9173R Dissolved oxygen (DO) Tester manual
9
Bante Bante901P-CN Portable Multi-Parameter Water Quality Meter manual
10
Bante Bante903-CN Precision pH/Dissolved Oxygen Meter manual
©NBCLab.Com