NBCHAO.Com SN: NB047937

Wasites WT200-48 Multi-channel temperature Recorder (smart)

Wasites WT200-48 intelligent 48-channel temperature Recorder has 48 channels, real-time list value, real-time column chart, real-time Linear dispersion chart, record query can be queried on the machine. Historical Linear dispersion, historical alarm records.

Wasites WT200-48 Multi-channel temperature Recorder (smart)Key Spec.

Number of channels
48 channels
Measurement range
-200~1820 ℃ (subject to Thermocouple indexing range)
WT200-48 Multi-channel temperature Recorder (smart)
Details
Wasites WT200-48 Multi-channel temperature Recorder (smart)Manual page 1
Wasites WT200-48 Multi-channel temperature Recorder (smart)Manual page 2
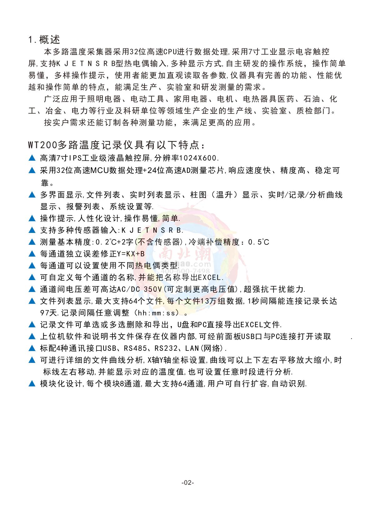
Wasites WT200-48 Multi-channel temperature Recorder (smart)Manual page 3
Wasites WT200-48 Multi-channel temperature Recorder (smart)Manual page 4
Wasites WT200-48 Multi-channel temperature Recorder (smart)Manual page 5
15 page unread, continue reading?
This manual is collected and sorted by the NBCLab, and does not guarantee the timeliness and accuracy. It is only for reference.
Continue to read