Category
Brand
Knowledge
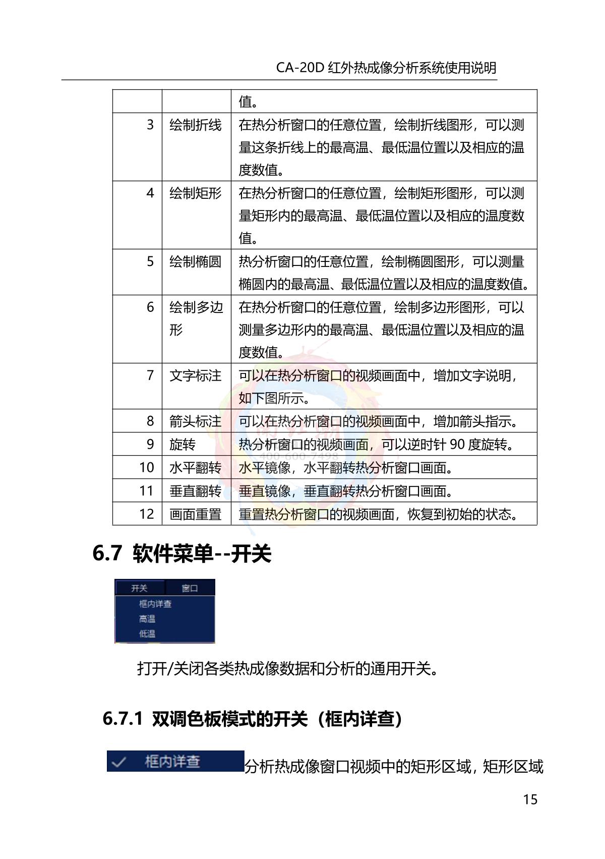
Standard
NBCHAO.Com SN: NB050404
DianYang CA-20D Infrared thermal imagery analyzer
The CA-20D infrared thermal imagery analyzer is used for thermal failure analysis of circuit boards and materials. It is equipped with 256x192 Detector resolution and supports heat conduction and heat distribution detection.
DianYang CA-20D Infrared thermal imagery analyzer
Key Spec.
Temperature Measurement Range
-10°C ~ +450°C
CA-20D Infrared thermal imagery analyzer
Details
42 page unread, continue reading?
This manual is collected and sorted by the NBCLab, and does not guarantee the timeliness and accuracy. It is only for reference.
Continue to read
Recommended for more manual
1
CEM DT-870YS Rapid surface temperature screening instrument manual
2
CEM AI-321 Facial recognition temperature measuring machine manual
3
FLIR FLIR E8 Infrared thermal imager manual
4
CEM DT-870Y Rapid surface temperature screening instrument manual
5
FLIR FLIR E4 Infrared thermal imager manual
6
CEM DT-9887H Infrared thermal imager manual
7
DianYang DP-22 Thermal imagery handheld manual
8
CEM DT-988 Infrared thermal imager manual
9
CEM DT-9868S Simple infrared thermal imagery instrument manual
10
CEM DT-9897Y AI facial recognition Thermal Imaging Camera manual
©NBCLab.Com