NBCHAO.Com SN: NB013936

SDPTOP NDJ-5S Viscometer

SDPTOP NDJ-5S digital display Rotational Viscometer comes standard with 1, 2, 3, 4 rotors, Viscosity measuring range is 1~ 100000mPa·s, NDJ-5S Viscosity Tester is suitable for measurement of grease, paint, food, medicine, gluing agent, chocolate, cosmetics and other Viscosity value.

SDPTOP NDJ-5S ViscometerKey Spec.

Display
digital display
Measuring range
1~100000mPa·s
Measurement Accuracy
±5%
NDJ-5S Viscometer
Details
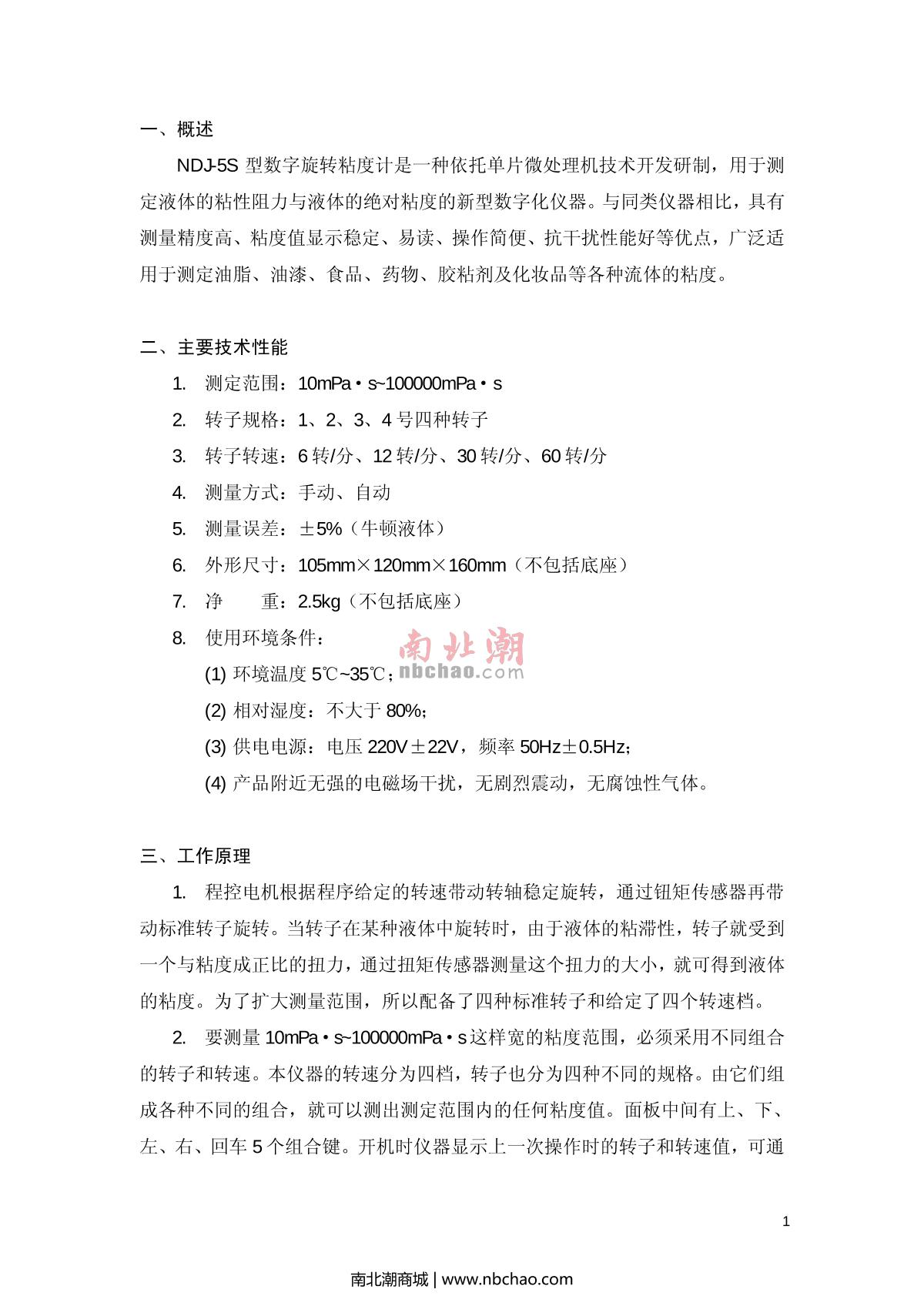
SDPTOP NDJ-5S ViscometerManual page 1
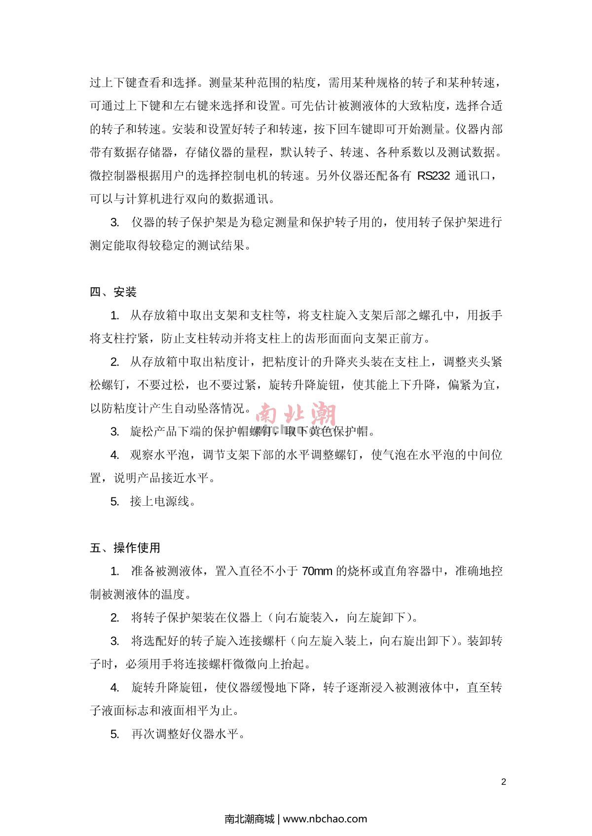
SDPTOP NDJ-5S ViscometerManual page 2
SDPTOP NDJ-5S ViscometerManual page 3
SDPTOP NDJ-5S ViscometerManual page 4
SDPTOP NDJ-5S ViscometerManual page 5
3 page unread, continue reading?
This manual is collected and sorted by the NBCLab, and does not guarantee the timeliness and accuracy. It is only for reference.
Continue to read