NBCHAO.Com SN: NB014733

Bante Bante540-S Portable Conductivity Meter

BANTE Bante540-S Portable Conductivity Meter high-precision portable Conductivity Meter, with TDS, salinity, resistivity four measurement functions, 1 to 5 point button calibrate, built-in system menu can customize 11 function parameters, Measurement accuracy: 0.5% F.S.

Bante Bante540-S Portable Conductivity MeterKey Spec.

Measuring range
0.01~20mS/cm
Measurement Accuracy
±0.5% F.S
Bante540-S Portable Conductivity Meter
Details
Bante Bante540-S Portable Conductivity MeterManual page 1
Bante Bante540-S Portable Conductivity MeterManual page 2
Bante Bante540-S Portable Conductivity MeterManual page 3
Bante Bante540-S Portable Conductivity MeterManual page 4
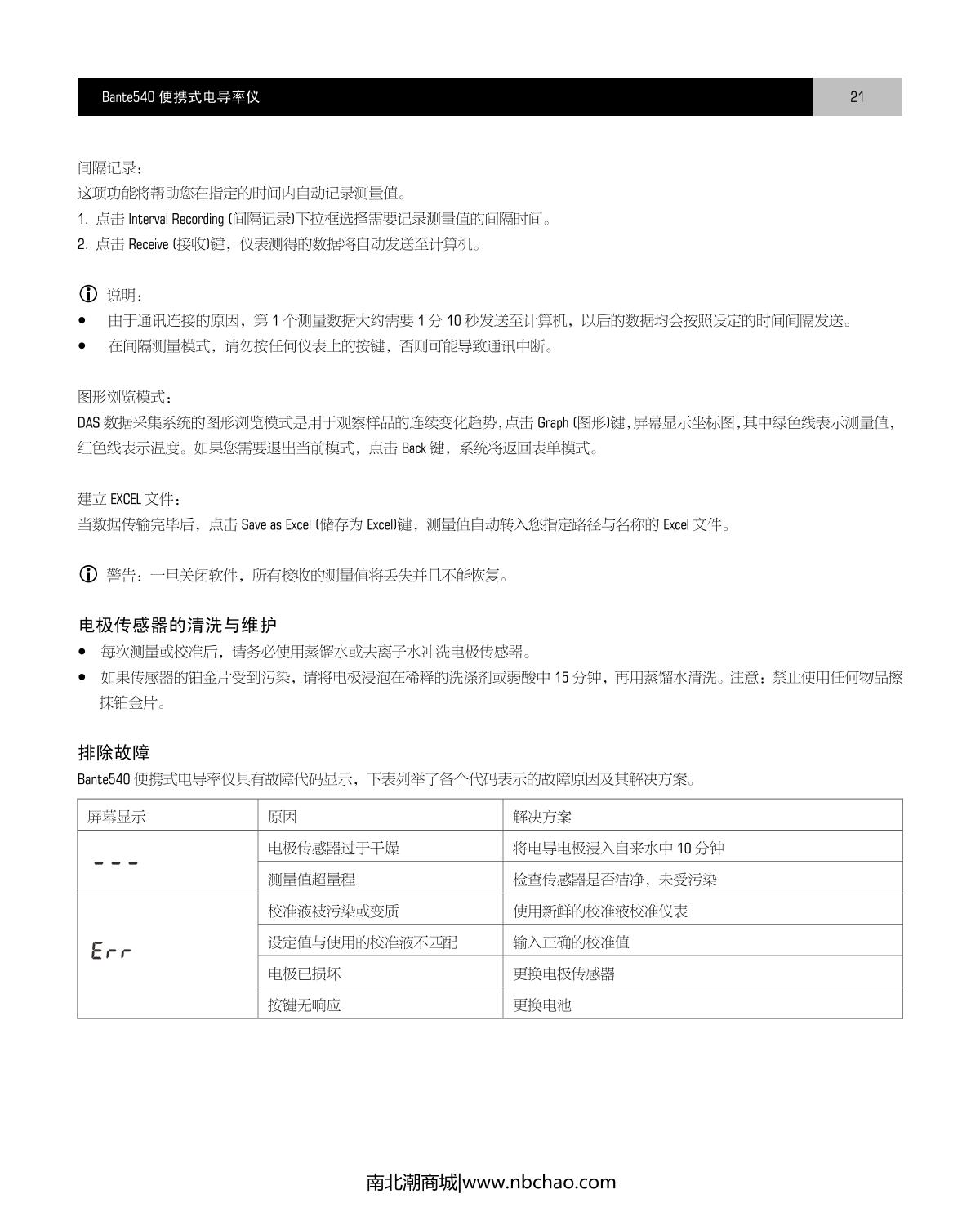
Bante Bante540-S Portable Conductivity MeterManual page 5
20 page unread, continue reading?
This manual is collected and sorted by the NBCLab, and does not guarantee the timeliness and accuracy. It is only for reference.
Continue to read