NBCHAO.Com SN: NB014748

Bante Bante904P-UK Portable Multi-Parameter Water Quality Meter

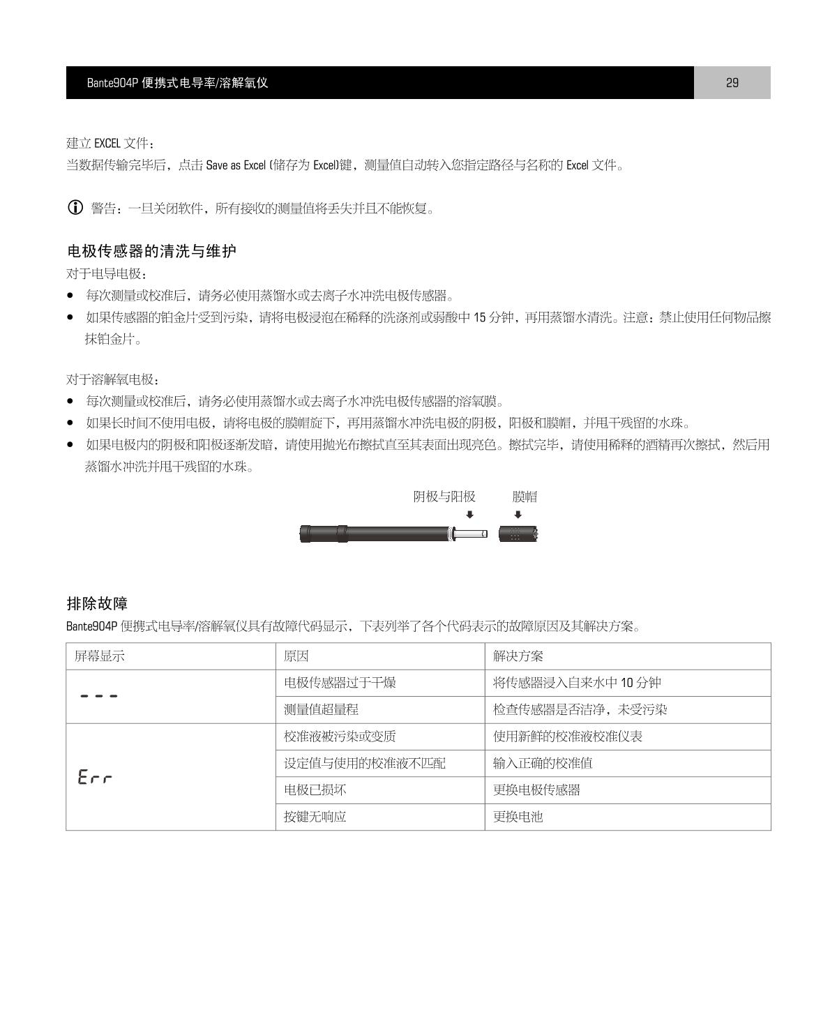
Bante904P-UK portable conductivity/Dissolved Oxygen Meter multiparameter portable Conductivity Meter, including 5 measurement functions, the meter is suitable for the measurement of liquid conductivity, total dissolved solids (TDS), salinity, resistivity, dissolved oxygen concentration and saturation.

Bante Bante904P-UK Portable Multi-Parameter Water Quality MeterKey Spec.

TDS range
0~10ppt (max 200ppt)
Bante904P-UK Portable Multi-Parameter Water Quality Meter
Details
Bante Bante904P-UK Portable Multi-Parameter Water Quality MeterManual page 1
Bante Bante904P-UK Portable Multi-Parameter Water Quality MeterManual page 2
Bante Bante904P-UK Portable Multi-Parameter Water Quality MeterManual page 3
Bante Bante904P-UK Portable Multi-Parameter Water Quality MeterManual page 4
Bante Bante904P-UK Portable Multi-Parameter Water Quality MeterManual page 5
29 page unread, continue reading?
This manual is collected and sorted by the NBCLab, and does not guarantee the timeliness and accuracy. It is only for reference.
Continue to read