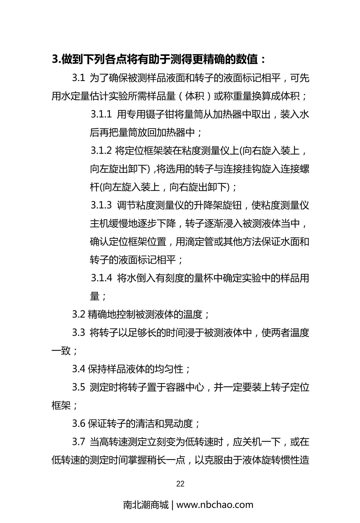
NBCHAO.Com SN: NB015981

JINGHAI NDJ-1 Rotational Viscometer

JINGHAI NDJ-1 Rotational Viscometer is suitable for measuring the viscosity value of various fluids and semi-fluids. It is a Dial-Type Viscosity Measurement Device. NDJ-1 Rotational Viscometer is suitable for dynamic viscosity testing such as lubricants, adhesIon Meters, paints, dyestuffs, inks, etc.

JINGHAI NDJ-1 Rotational ViscometerKey Spec.

display mode
Pointer
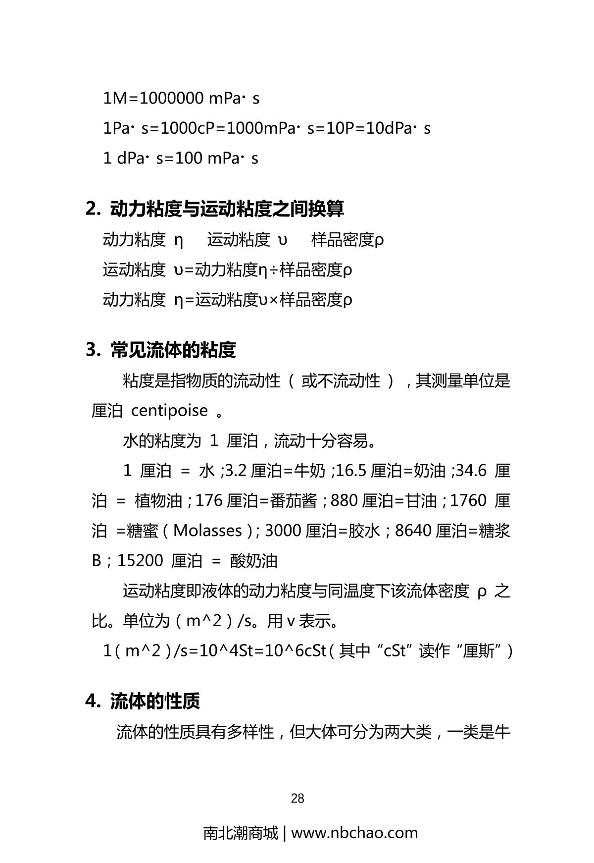
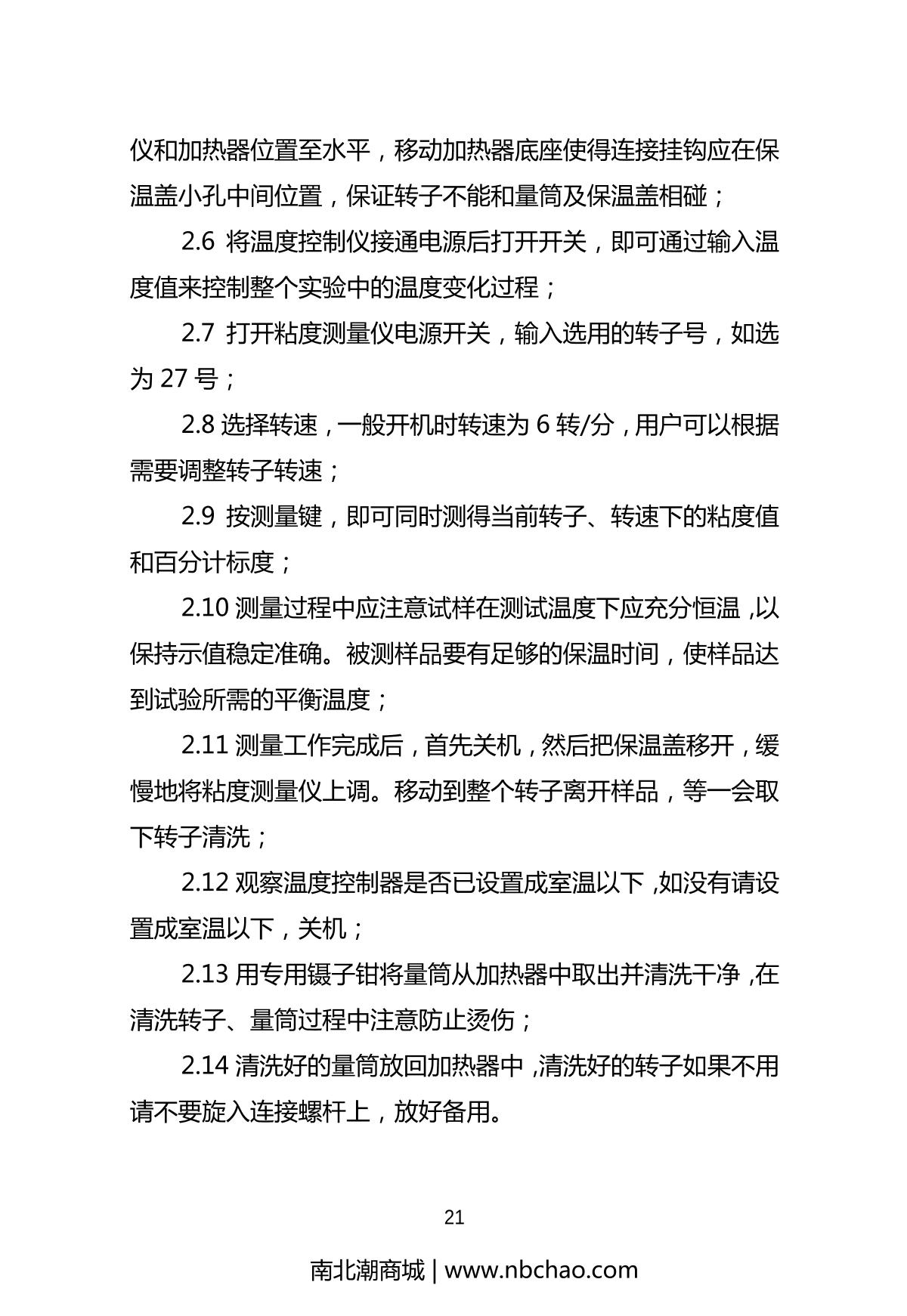
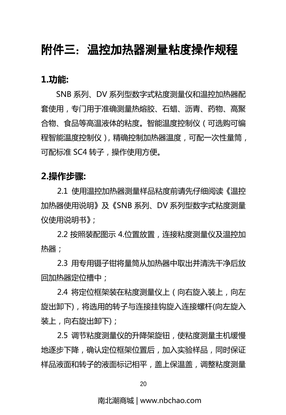
Measurement Range
10~100000mPa·s
NDJ-1 Rotational Viscometer
Details
JINGHAI NDJ-1 Rotational ViscometerManual page 1
JINGHAI NDJ-1 Rotational ViscometerManual page 2
JINGHAI NDJ-1 Rotational ViscometerManual page 3
JINGHAI NDJ-1 Rotational ViscometerManual page 4
JINGHAI NDJ-1 Rotational ViscometerManual page 5
28 page unread, continue reading?
This manual is collected and sorted by the NBCLab, and does not guarantee the timeliness and accuracy. It is only for reference.
Continue to read