NBCHAO.Com SN: NB017253

YUEFENG UV759 Ultraviolet-visible spectrophoto-meter

YueFeng UV759 Ultraviolet-visible spectrophoto-meter adopts a large LCD with wavelength auto calibration function. The Light spectrum bandwidth of UV759 Ultraviolet-visible spectrophoto-meter is 1.8nm, and the light source is deuterium lamp and tungsten halogen lamp.

YUEFENG UV759 Ultraviolet-visible spectrophoto-meterKey Spec.

Light spectrum bandwidth
1.8nm
Wavelength range
190~1100nm
Optical inspection system
Aberration Elimination (1200L/mm Grating)
UV759 Ultraviolet-visible spectrophoto-meter
Details
YUEFENG UV759 Ultraviolet-visible spectrophoto-meter brochure page 1
YUEFENG UV759 Ultraviolet-visible spectrophoto-meter brochure page 2
YUEFENG UV759 Ultraviolet-visible spectrophoto-meter brochure page 3
YUEFENG UV759 Ultraviolet-visible spectrophoto-meter brochure page 4
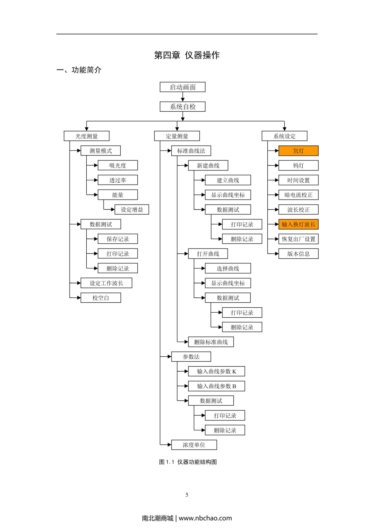
YUEFENG UV759 Ultraviolet-visible spectrophoto-meter brochure page 5
21 page unread, continue reading?
This literature is collected and sorted by the NBCLab, and does not guarantee the timeliness and accuracy. It is only for reference.
Continue to read