NBCHAO.Com SN: NB033058

ZhiBang ZB-B Whiteness meter

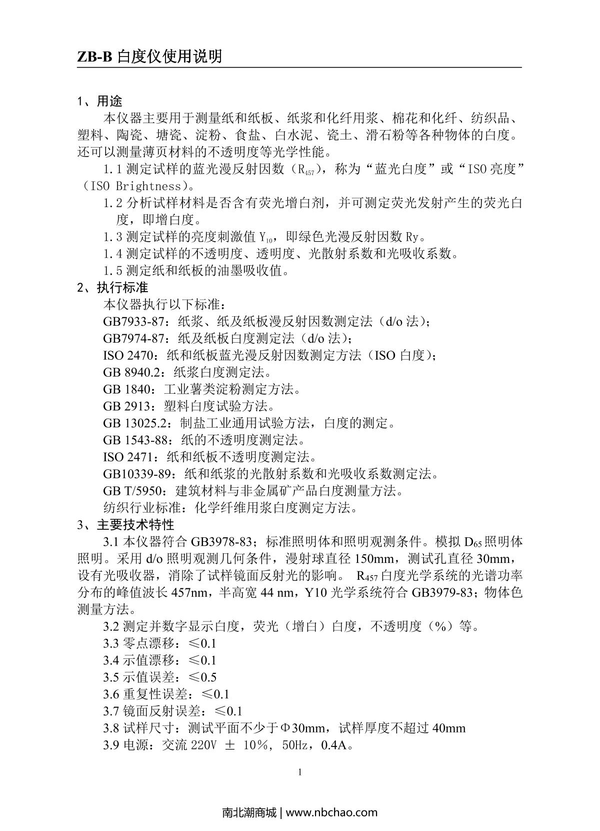
ZHIBANG ZB-B Whiteness Meter measures ISO whiteness (ie R457 whiteness), for fluorescent whitening samples, it can also measure the fluorescence whiteness generated by the emission of fluorescent substances, ZB-B Whiteness Meter indication drift ≤ 0.1, error of indication ≤ 0.5, Repeatability Error ≤ 0.1, sample size test plane is not less than φ 30mm, thickness does not exceed 40mm.

ZhiBang ZB-B Whiteness meterKey Spec.

ZB-B Whiteness meter
Details
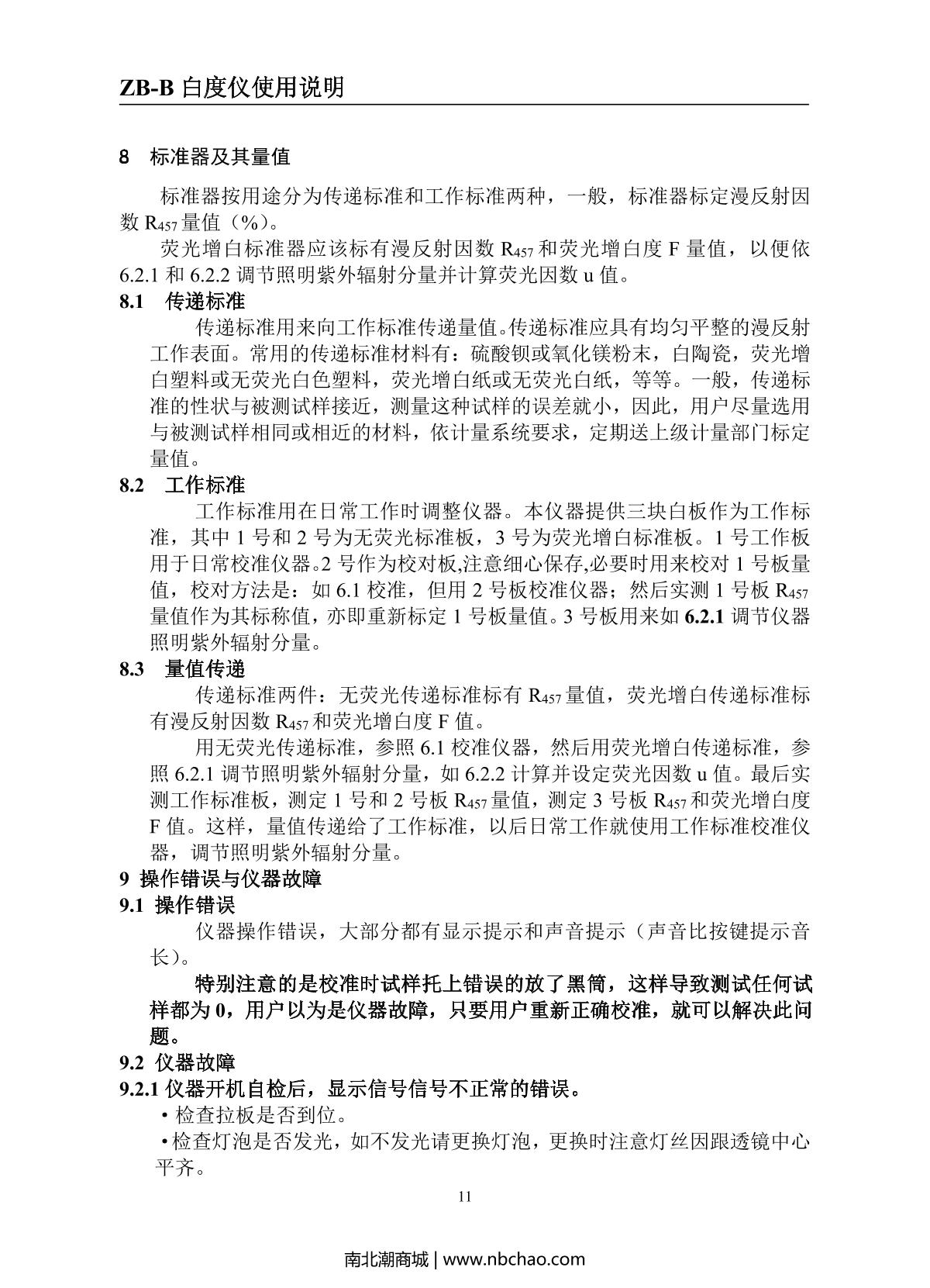
ZhiBang ZB-B Whiteness meterManual page 1
ZhiBang ZB-B Whiteness meterManual page 2
ZhiBang ZB-B Whiteness meterManual page 3
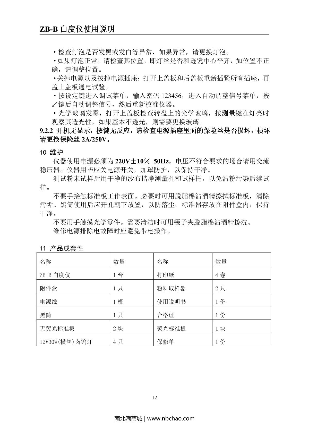
ZhiBang ZB-B Whiteness meterManual page 4
ZhiBang ZB-B Whiteness meterManual page 5
8 page unread, continue reading?
This manual is collected and sorted by the NBCLab, and does not guarantee the timeliness and accuracy. It is only for reference.
Continue to read