NBCHAO.Com SN: NB000628

JingKeLian QTY-32 Cylinder mandrel bending Tester

JINGKELIAN QTY-32 cylindrical mandrel bending Tester is an instrument for measuring the ability of the paint film to deform with the substrate without damage according to GB/T6742-86, ISO1519-73, ASTMD522, DIN53152 standards, to evaluate the flexibility of the paint film.

JingKeLian QTY-32 Cylinder mandrel bending TesterKey Spec.

Film thickness
≤ 1.0mm (polished steel plate, tinplate)
QTY-32 Cylinder mandrel bending Tester
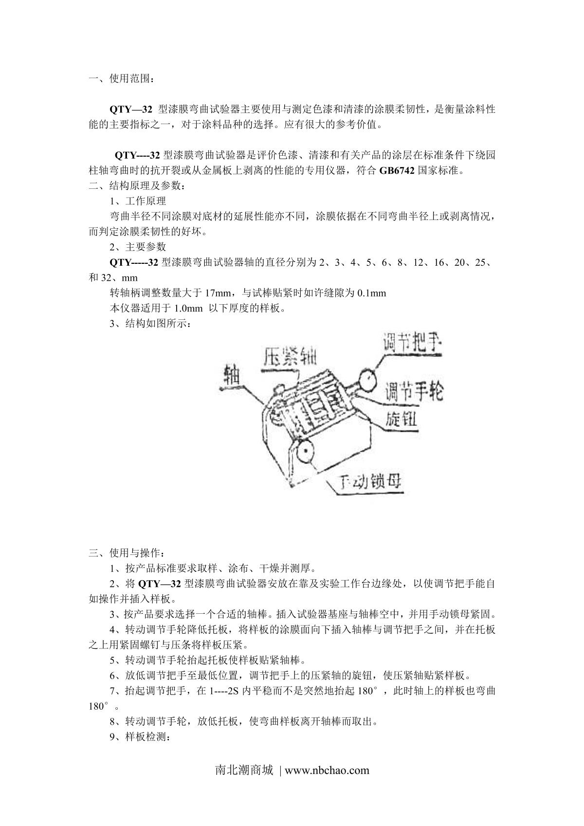
Details
JingKeLian QTY-32 Cylinder mandrel bending TesterManual page 1
JingKeLian QTY-32 Cylinder mandrel bending TesterManual page 2
JingKeLian QTY-32 Cylinder mandrel bending TesterManual page 3