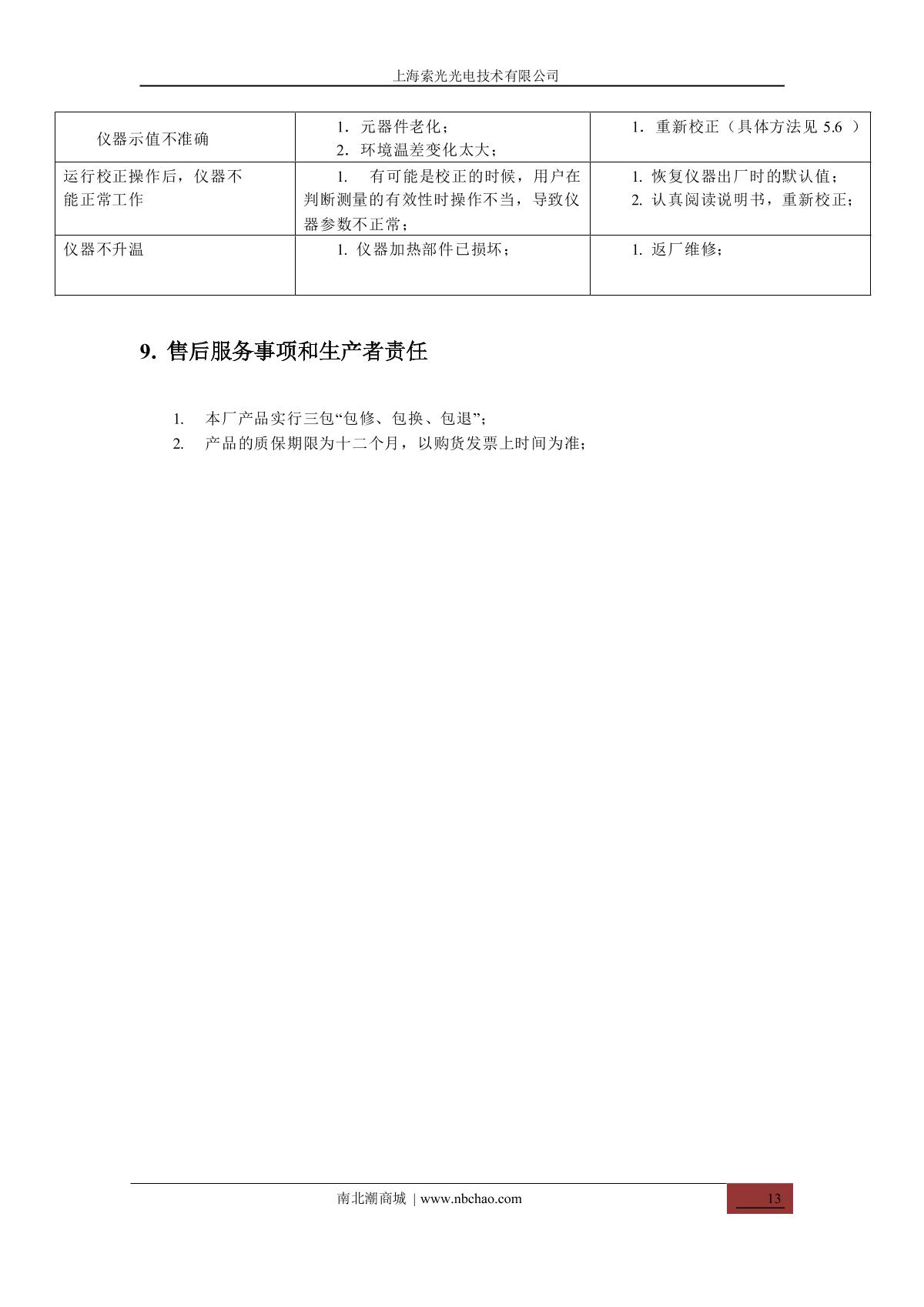
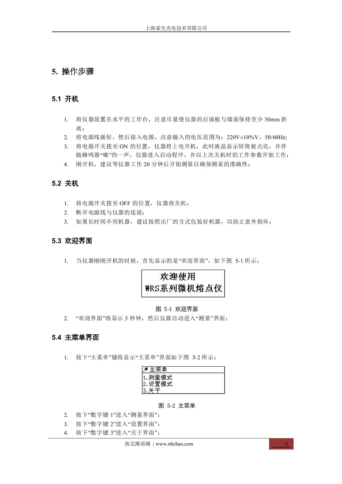
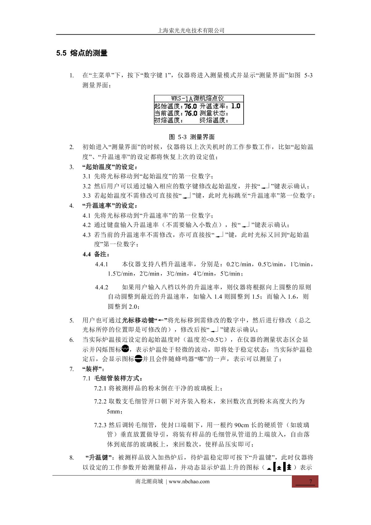
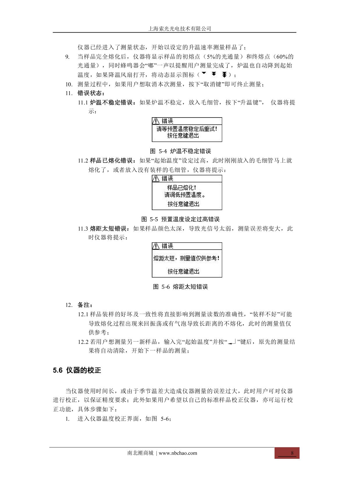
NBCHAO.Com SN: NB009342

Suoguang WRS-1B Melting point meter

The WRS-1B microcomputer Melting point meter adds a USB interface on the basis of WRS-1A, and the melting point Measurement range of the WRS-1B microcomputer Melting point meter is room temperature~ 320 ℃, with eight linear heating rates.

Suoguang WRS-1B Melting point meterKey Spec.

Temperature range
RT+~320℃
Repeatability
±0.2℃(0.2℃/min);±0.3℃(1.0℃/min)
Repeatability
±0.2℃(0.2℃/min);±0.3℃(1.0℃/min)
WRS-1B Melting point meter
Details
Suoguang WRS-1B Melting point meterManual page 1
Suoguang WRS-1B Melting point meterManual page 2
Suoguang WRS-1B Melting point meterManual page 3
Suoguang WRS-1B Melting point meterManual page 4
Suoguang WRS-1B Melting point meterManual page 5
12 page unread, continue reading?
This manual is collected and sorted by the NBCLab, and does not guarantee the timeliness and accuracy. It is only for reference.
Continue to read